嘉盛外汇 行情分析

嘉盛外汇 行情分析列表

2023-11-03 10:12
解析35份非农报告:这种情况下金价反应可能更强烈,多空大战一触即发!
汇通财经APP讯—— 周五(11月3日)亚市盘中,现货黄金小幅走低,金价现报1983美元/盎司附近。本交易日,投资者将迎来美国非农就业报告,预计将引发黄金市场重大行情。FXStreet分析师Eren ...
2023-11-03 09:54
海通期货11月3日原油日报:WTI主力原油表现走弱 美国天然气产量持续增长
汇通财经APP讯——周四油价终于收涨,过去几个交易日油价几次日内冲高,但均未能守住涨幅,相反冲高之后就出现大跌,这种局面意味着目前市场信心不足,并不断侵蚀投资者看涨意愿,而随着地缘风险逐渐降低,近期原...
2023-11-03 09:43
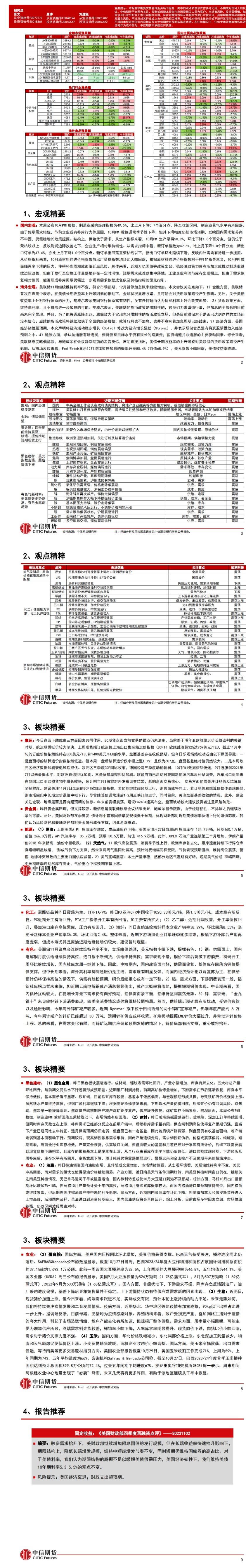
中信期货11月3日晨报:联储暂停加息,风险偏好回升
汇通财经APP讯——以下是中信期货11月3日对能源化工、贵金属、黑色建材、有色金属、农业期货交易提醒。中信期货公司授权文本由“专注期货开户交易及专业行情分析资讯网站”:【一期货 www.1qh.cn】...
2023-11-03 09:35
11月3日期货市场早间评论
汇通财经APP讯——首席点评:美利率下行,利好全市场美国10月28日当周首次申请失业救济人数21.7万人,为9月初以来新高。英国央行以6比3票数决定维持利率不变,三位货币政策委员会委员Mann、Gre...
2023-11-02 12:32
黄金市场分析:美联储维持利率不变 黄金震荡中基本持稳
汇通财经APP讯——周三(11月1日),由于美联储维持利率不变,并且对其货币政策几乎没有提供有新意的前瞻性指引,黄金虽有震荡表现,最终收盘在1982.49美元/盎司水平,离近期的高点不远。正如预期,美...
2023-11-02 12:25
11月2日汇市观潮:日元和澳元技术分析
汇通财经APP讯——货币:美元/日元周三(11月1日),备受打击的日元周三扳回部分跌幅,因日本当局再次威胁要进行干预。美元兑日最新报150.58。日本央行周二将10年期公债收益率的1%上限重新定义为参...
2023-11-02 11:45
一张图:2023/11/02黄金原油外汇股指"枢纽点+多空占比"一览
汇通财经APP讯——一张图:黄金原油外汇股指"枢纽点+多空占比"一览。今日(2023/11/02周四)最新出炉的数据显示,截止上个交易日结束时,头寸达到80%及以上的品种有:★ 现货白银 XAG/US...
2023-11-02 11:32
期货公司观点汇总一张图:11月2日农产品(棉花、豆粕、白糖、玉米、鸡蛋、生猪等)
汇通财经APP讯——期货公司观点汇总一张图:11月2日农产品(棉花、豆粕、白糖、玉米、鸡蛋、生猪等)
2023-11-02 11:31
期货公司观点汇总一张图:11月2日有色系(铜、锌、铝、镍、锡等)
汇通财经APP讯——期货公司观点汇总一张图:11月2日有色系(铜、锌、铝、镍、锡等)
2023-11-02 11:29
期货公司观点汇总一张图:11月2日黑色系(螺纹钢、焦煤、焦炭、铁矿石、动力煤等)
汇通财经APP讯——期货公司观点汇总一张图:11月2日黑色系(螺纹钢、焦煤、焦炭、铁矿石、动力煤等)
2023-11-02 11:05
中信建投期货11月2日早间交易策略
汇通财经APP讯——原油月差近期跟随绝对值同步回落,我们对原油市场仍偏震荡看待,关注临近前低附近的支撑如何。建议:观望。中信建投期货公司授权文本由“专注期货开户交易及专业行情分析资讯网站”:【一期货 ...
2023-11-02 11:01
经纪商:11月2日外汇实战策略
汇通财经APP讯——美元指数:美指周三上涨在107.15之下遇阻,下跌在106.60之上受到支持,意味着美元短线下跌后有可能保持上涨的走势。如果美指今天下跌在106.35之上企稳,后市上涨的目标将会指...
2023-11-02 10:40
美联储维持利率不变,鲍维尔讲话令黄金多头仍有所顾忌
汇通财经APP讯——正如预期的那样,在连续第二次FOMC会议上,美联储成员一致投票决定维持基准联邦基金利率在5.25%至5.5%之间的当前水平。第二次暂停加息发生在美联储从2022年3月开始连续11次...
2023-11-02 10:29
交易员担心干预?美联储鸽派影响发酵,美元/日元续跌逼近150关口!仍需关注非农数据
汇通财经APP讯—— 周四(11月2日)亚市早盘,美元/日元跌至150.15,一路从隔夜151.70高点回落。日本干预威胁,以及美联储转向鸽派路径,为日元创造喘息的空间,交易员无法持续站稳151新上限...
2023-11-02 10:11
华泰期货11月2日贵金属日报:美联储维持利率水平不变 贵金属暂陷震荡
汇通财经APP讯——核心观点■贵金属市场分析期货行情:11月1日,沪金主力合约开于479.56元/克,收于477.86元/克,较前一交易日收盘下降0.45%。当日成交量为123,074手,持仓量为17...