嘉盛外汇 行情分析

嘉盛外汇 行情分析列表

2023-11-02 10:01
华泰期货11月2日原油日报:欧洲石油需求显著回落,EIA原油库存小幅增加
汇通财经APP讯—— 要闻与重要数据1.WTI12月原油期货收跌0.58美元,跌幅0.71%,报80.44美元/桶;布伦特1月原油期货收跌0.39美元,跌幅0.46%,报84.63美元/桶;上期所原油...
2023-11-02 09:51
海通期货11月2日原油日报:美国原油小幅累库,成品油库存不及预期
汇通财经APP讯——油价周三上演了冲高回落的大幅震荡,日内油价一度展开超跌反弹上涨超2美元,但随后油价还是从高位回落完全回吐涨幅并创出日内新低,这样的表现进一步印证了投资者对油价后市预期趋于悲观。一方...
2023-11-02 09:39
CBOT持仓解读:黑海供应不确定性再度上升,CBOT小麦期货上涨
汇通财经APP讯——芝加哥小麦期货周四上涨,此前黑海谷物运输航线不确定性再度升高,交易员预计阿根廷和澳大利亚的收成将因干旱天气而受到影响,供应可能会收紧。玉米和大豆价格也上涨。截至北京时间09:36,...
2023-11-02 09:28
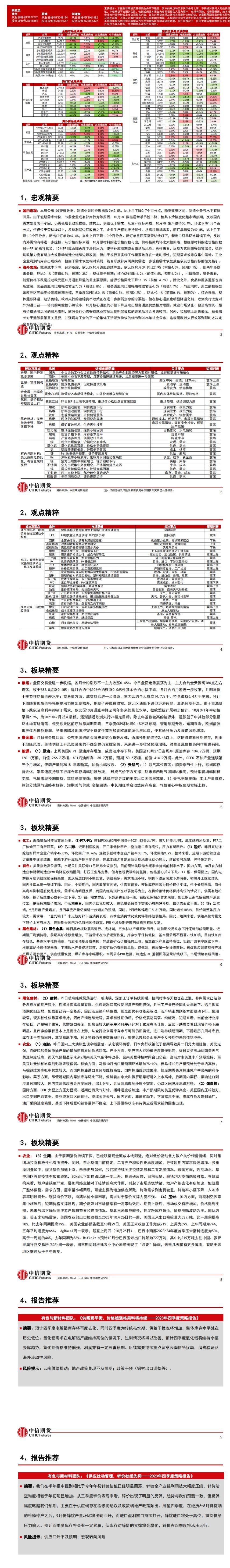
中信期货11月2日晨报:地缘再度紧张,原油有所反弹
汇通财经APP讯——以下是中信期货11月2日对能源化工、贵金属、黑色建材、有色金属、农业期货等交易提醒和策略。中信期货公司授权文本由“专注期货开户交易及专业行情分析资讯网站”:【一期货 www.1qh...
2023-11-02 09:05
亚洲时段6大货币对、美元指数及黄金阻力/支持位
汇通财经APP讯—— 本文提供美元指数、欧元、英镑、日元、瑞郎、澳元、加元及黄金支撑阻力位。 欧元/美元 英镑/美元 阻力位 支撑位 阻力位 支撑位 1.0595 1.0570 1.2198 1.21...
2023-11-02 08:14
11月2日财经早餐:加息周期结束预期升温,美债收益率跌创两周新低,美元跟跌
汇通财经APP讯——周三(11月1日),由于美联储维持利率不变,加息周期可能结束的希望增强,美国股市和债券上涨。澳大利亚股市开盘强劲,日本和香港基准股指期货双双上涨,与周三标普500指数上涨1.1%相...
2023-11-02 07:32
黄金交易提醒:美联储维持利率不变,多空在1980关口附近鏖战!
汇通财经APP讯——周三(11月1日),由于美联储维持利率不变,并且对其货币政策几乎没有提供前瞻性指引,黄金市场仍然面临压力。同时,由于巴以冲突停火的可能性较小,而对伊朗干预中东冲突的担忧仍然很高,因...
2023-11-01 12:12
投资者转向美联储和10月非农数据,金价关注2000美元阻力位
汇通财经APP讯——到目前为止,以色列与哈马斯的战争仍在加沙境内进行,随着世界适应中东的冲突,黄金可能正在失去其避险吸引力。随着人们的注意力再次回到了美联储的货币政策上,现货黄金未能守住每盎司2000...
2023-11-01 12:03
11月1日汇市观潮:日元和澳元技术分析
汇通财经APP讯——货币:美元/日元周二(10月31日),日元兑美元跌至一年新低151.74。在为期两天的政策会议结束时,周二日本央行再次调整了收益率曲线控制(YCC)政策,进一步放松了对长债收益率的...
2023-11-01 11:54
临近美联储决议,金价失守1980关口,警惕跌势加剧风险!
汇通财经APP讯—— 周三(11月1日)亚市盘中,现货黄金维持日内跌势,金价已经跌破1980美元/盎司关口,目前位于1978美元/盎司附近。FXStreet首席分析师Valeria Bednarik撰...
2023-11-01 11:45
经纪商:11月1日外汇实战策略
汇通财经APP讯——美元指数:美指周二上涨在106.90之下遇阻,下跌在105.85之上受到支持,意味着美元短线下跌后有可能保持商行的走势。如果美指今天下跌在106.05之上企稳,后市上涨的目标将会指...
2023-11-01 11:29
一张图:2023/11/01黄金原油外汇股指"枢纽点+多空占比"一览
汇通财经APP讯——一张图:黄金原油外汇股指"枢纽点+多空占比"一览。今日(2023/11/01周三)最新出炉的数据显示,截止上个交易日结束时,头寸达到80%及以上的品种有:★ 富时中国A50 ☆FT...
2023-11-01 11:03
期货公司观点汇总一张图:11月1日农产品(棉花、豆粕、白糖、玉米、鸡蛋、生猪等)
汇通财经APP讯——期货公司观点汇总一张图:11月1日农产品(棉花、豆粕、白糖、玉米、鸡蛋、生猪等)
2023-11-01 11:01
期货公司观点汇总一张图:11月1日有色系(铜、锌、铝、镍、锡等)
汇通财经APP讯——期货公司观点汇总一张图:11月1日有色系(铜、锌、铝、镍、锡等)
2023-11-01 11:00
期货公司观点汇总一张图:11月1日黑色系(螺纹钢、焦煤、焦炭、铁矿石、动力煤等)
汇通财经APP讯——期货公司观点汇总一张图:11月1日黑色系(螺纹钢、焦煤、焦炭、铁矿石、动力煤等)