嘉盛外汇 行情分析

嘉盛外汇 行情分析列表

2023-10-18 08:23
经济学家:通胀降温可能标志着加拿大央行加息周期的结束
汇通财经APP讯—— 经济学家表示,通胀降温可能标志着加拿大央行加息周期的结束,不过一位经济学家警告称,即使物价增速下滑,加拿大人也会在其他地方感受到压力。 加拿大统计局周二公布的数据显示,9月份通胀...
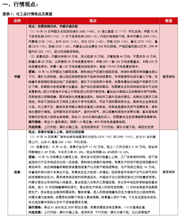
2023-10-17 10:58
期货公司观点汇总一张图:10月17日农产品(棉花、豆粕、白糖、玉米、鸡蛋、生猪等)
汇通财经APP讯——期货公司观点汇总一张图:10月17日农产品(棉花、豆粕、白糖、玉米、鸡蛋、生猪等)
2023-10-17 10:57
期货公司观点汇总一张图:10月17日有色系(铜、锌、铝、镍、锡等)
汇通财经APP讯——期货公司观点汇总一张图:10月17日有色系(铜、锌、铝、镍、锡等)
2023-10-17 10:56
期货公司观点汇总一张图:10月17日黑色系(螺纹钢、焦煤、焦炭、铁矿石、动力煤等)
汇通财经APP讯——期货公司观点汇总一张图:10月17日黑色系(螺纹钢、焦煤、焦炭、铁矿石、动力煤等)
2023-10-17 10:50
CBOT持仓解读:巴西播种推迟,美国收成承压,美豆坚挺
汇通财经APP讯——芝加哥大豆期货周二小幅走高,对巴西播种延迟的担忧支撑了价格,尽管美国收成迅速推进限制了涨势。玉米价格下跌,而小麦价格几乎持平。基本面 截至北京时间10:25,芝加哥期货交易所(CB...
2023-10-17 10:39
100日均线压制明显,金价延续回调!FXStreet首席分析师:短期内保持看涨态势
汇通财经APP讯—— 周二(10月17日)亚市盘中,现货黄金震荡走弱,最低触及1912.30美元/盎司,刷新日内低点,目前交投于1913.39美元/盎司附近。FXStreet首席分析师Valeria ...
2023-10-17 10:37
黄金市场分析:遇技术性调整 黄金冲高回落
汇通财经APP讯——周一(10月16日)进入欧市盘中,全球市场仍处于紧张状态,巴以局势升级而没有明显的解决方案,黄金在上周五暴涨后出现获利回吐小幅回落,但仍守住1900美元关口之上。市场本周继续追踪中...
2023-10-17 10:35
华泰期货【原油日报】:美国将放宽对委内瑞拉石油制裁
汇通财经APP讯——华泰期货公司授权文本由“专注期货开户交易及专业行情分析资讯网站”:【一期货 www.1qh.cn】转发
2023-10-17 10:30
10月17日汇市观潮:欧元、英镑和日元技术分析
汇通财经APP讯——货币:欧元/美元阻力位2:1.0640阻力位1:1.0570即期价格:1.0557支持位1:1.0490支持位2:1.0448周一(10月16日),欧元/美元升0.40%,至1.0...
2023-10-17 10:22
中衍期货:需求维持高位,氧化铝震荡走强
汇通财经APP讯——中衍期货公司授权文本由“专注期货开户交易及专业行情分析资讯网站”:【一期货 www.1qh.cn】转发
2023-10-17 10:12
海通期货【原油日报】:市场情绪略有缓和,地缘因素推力暂时消退
汇通财经APP讯——周一油价小幅回落,巴以冲突在各方斡旋之下没有进一步激化,市场情绪略有缓和,来自地缘因素的推力暂时消退,油价周一震荡中小幅回调。但因以色列誓要清除哈马斯,这也得到了美国的支持,因此巴...
2023-10-17 09:44
海通期货:行业消息和检修推动,氧化铝短期震荡偏强
汇通财经APP讯——行业方面,据澳媒称澳大利亚正在考虑对关键矿产清单进行重大调整,或将铁矿石、铝土矿、焦煤等大宗商品列入其中,市场担忧限制铝土矿出口。产业方面,据周末SMM消息,山东地区因采取重污染天...
2023-10-17 09:37
恒泰期货早盘策略:地缘因素推动油价冲高
汇通财经APP讯——恒泰期货公司授权文本由“专注期货开户交易及专业行情分析资讯网站”:【一期货 www.1qh.cn】转发
2023-10-17 09:37
隔夜市场盘点:哈克坚称美联储已经完成加息,美元回落,避险降温金油迎回调行情
汇通财经APP讯——周二(10月17日)亚市早盘,美元指数继续承压,目前交投在106.30附近;现货黄金小幅回落,目前交投于1916.39美元/盎司。受美联储官员鸽派言论打压,美元指数周一显著下滑,金...
2023-10-17 09:25
中信期货:原油延续反弹,化工底部支撑有增
汇通财经APP讯——中信期货公司授权文本由“专注期货开户交易及专业行情分析资讯网站”:【一期货 www.1qh.cn】转发