嘉盛外汇 行情分析

嘉盛外汇 行情分析列表

2023-09-09 00:00
美国银行警告:油价、美元和美联储对美国经济构成三重威胁
汇通财经APP讯—— 迈克尔·哈特内等美国银行分析师警告称,油价、美元和美联储对美国经济仍然构成威胁。他们的悲观预测与华尔街的大部分看法相冲突,因为大部分银行甚至是美联储自己最近都搁置了对衰退的预测。...
2023-09-09 00:00
加拿大央行行长:现在考虑降息“为时过早”
汇通财经APP讯—— 加拿大央行行长蒂夫·麦克勒姆(Tiff Macklem)表示,尽管通胀已从8%左右的高位大幅下降,但现在考虑降息“还为时过早” 。 加拿大央行周三将关键隔夜利率维持在5%,这是自...
2023-09-09 00:00
经济学家:加拿大就业市场让每个人都在猜测,央行也在寻找更多数据
汇通财经APP讯—— 周五(9月8日),加拿大八月份的就业数据再次令经济学家感到惊讶。 上个月经济增加了39,900个职位,失业率保持在5.5%。据彭博社报道,就业增长几乎是分析师预期的两倍,净增长2...
2023-09-09 00:00
美元指数、欧元、英镑、加元、日元技术前景分析
汇通财经APP讯——周五(9月8日)纽约时段,由于美联储官员表示央行不会在9月货币政策会议上进一步加息,美元涨势受阻,美元指数现报104.99。但美元仍连续第八周上涨,这是自 2005 年以来最长的连...
2023-09-09 00:00
金价摸高后跌回1920下方,美联储加息路径明晰前,市场或将延续震荡
汇通财经APP讯——周五(9月8日)纽约市场盘中,股市上涨。但由于人们再次担心美联储可能加息超过预期,华尔街本周将下跌。截止发稿,标准普尔500指数上涨0.24%,纳斯达克综合指数上涨0.26%,道琼...
2023-09-08 00:00
减产一度提振油价,但经济担忧仍挥之不去
汇通财经APP讯——今年,随着OPEC+收紧市场的努力遭遇对全球经济增长的担忧,一系列看涨和看跌因素都在争夺石油市场的主导地位。在今年上半年的大部分时间里,油价一直在70- 80美元/桶相对狭窄的范围...
2023-09-08 00:00
一张图:2023/09/08黄金原油外汇股指"枢纽点+多空占比"一览
汇通财经APP讯——一张图:黄金原油外汇股指"枢纽点+多空占比"一览。今日(2023/09/08周五)最新出炉的数据显示,截止上个交易日结束时,头寸达到80%及以上的品种有:★ 现货白银 XAG/US...
2023-09-08 00:00
经济放缓或促使欧银放弃加息,警惕欧元继续下跌测试1.0695
汇通财经APP讯——根据一项新的分析,欧元兑美元有望延续目前的跌势,该分析发现市场错误地预测了欧洲央行再次加息的可能性。欧洲央行将在9月14日举行利率决议。鉴于通胀水平上升,市场预计利率进一步上调25...
2023-09-08 00:00
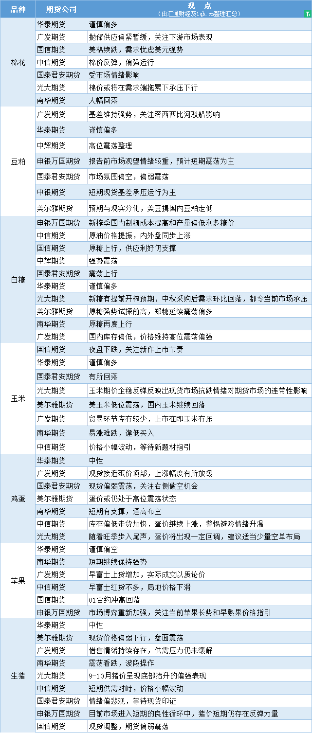
期货公司观点汇总一张图:9月8日农产品(棉花、豆粕、白糖、玉米、鸡蛋、生猪等)
汇通财经APP讯——期货公司观点汇总一张图:9月8日农产品(棉花、豆粕、白糖、玉米、鸡蛋、生猪等)
2023-09-08 00:00
期货公司观点汇总一张图:9月8日有色系(铜、锌、铝、镍、锡等)
汇通财经APP讯——期货公司观点汇总一张图:9月8日有色系(铜、锌、铝、镍、锡等)
2023-09-08 00:00
期货公司观点汇总一张图:9月8日黑色系(螺纹钢、焦煤、焦炭、铁矿石、动力煤等)
汇通财经APP讯——期货公司观点汇总一张图:9月8日黑色系(螺纹钢、焦煤、焦炭、铁矿石、动力煤等)
2023-09-08 00:00
9月11日-9月15日当周重点数据和大事件前瞻
汇通财经APP讯——9月11日-9月15日当周,投资者需要关注的重点数据包括欧元区9月ZEW经济景气指数,德国9月ZEW经济景气指数,美国8月CPI,美国截至9月8日当周API和EIA原油库存变动,美...
2023-09-08 00:00
美联储每周资产负债表变动情况
汇通财经APP讯—— 2023年9月7日,美联储照例公布了当周的资产负债表。 以下仅列出主要项目: 从资产端规模来看,本周减少199.98亿美元;资产负债表总规模8.101万亿美元,较上周回落。其中,...
2023-09-08 00:00
被美国经济意外强势打个措手不及!华尔街最大空头“投降”了
汇通财经APP讯—— 华尔街最大空头收回了他对美股标普500指数的悲观预测。法国巴黎银行(BNP Paribas SA)美国股票和衍生品策略主管格Greg Boutle曾预测,该基准指数将在今年年底跌...
2023-09-08 00:00
三立期货9月8日沪金、沪银、原油、有色金属等期货操作建议
汇通财经APP讯——三立期货早报指出,美联储表示9月可能暂停加息,美国国债收益率降低,金银压制稍缓。但后市金银价格短线偏强,低吸高抛仍胜率较高。原油市场利好基本消化完毕,原油等待需求端的驱动,前期多单...