嘉盛外汇 行情分析

嘉盛外汇 行情分析列表

2023-09-07 00:00
外汇交易提醒:ISM服务业指数升至6个月高点 美元全面走强 2024年降息的预期缩减
汇通财经APP讯——周三(8月30日),美国服务业数据强于预期,增强了美联储将在更长时间内维持较高利率的猜测,美国股市下跌,而国债收益率攀升,美元指数高位震荡,盘中一度刷新近半年高点至105.03,不...
2023-09-07 00:00
加拿大央行维持关键利率稳定,但面对通胀等因素仍需谨慎
汇通财经APP讯—— 加拿大央行近期决定将其关键利率维持在5%不变,此举是为了应对经济放缓的迹象。尽管通胀仍高于目标,央行表示他们正小心翼翼地避免加剧降息的猜测。 加拿大央行的决定受到广泛关注,政府和...
2023-09-07 00:00
黄金交易提醒:靓丽数据推升美联储加息预期 黄金承压跌破1920美元
汇通财经APP讯——周三(9月6日),在美国经济数据强劲的提振下,黄金再次面临下降压力。美市尾盘,现货黄金收报1919.09美元/盎司,下降5.87美元/盎司或0.31%,日内最高触及1929.18美...
2023-09-06 00:00
一张图:2023/09/06黄金原油外汇股指"枢纽点+多空占比"一览
汇通财经APP讯——一张图:黄金原油外汇股指"枢纽点+多空占比"一览。今日(2023/09/06周三)最新出炉的数据显示,截止上个交易日结束时,头寸达到80%及以上的品种有:★ 现货白银 XAG/US...
2023-09-06 00:00
9月6日汇市观潮:欧元、英镑和澳元技术分析
汇通财经APP讯——货币:欧元/美元阻力位2:1.0800阻力位1:1.0770即期价格:1.0721支持位1:1.0700支持位2:1.0660周二(9月5日),欧元兑美元下跌了0.69%收盘于1....
2023-09-06 00:00
黄金市场分析:若跌破50%回撤位1933.30美元,将确认向下延伸
汇通财经APP讯——周二(9月5日),美联储理事沃勒表示,鉴于近期数据显示通胀继续放缓,决策者有余地负担“谨慎地推进”加息行动。沃勒的讲话令黄金价格冲高后回落。美市尾盘,现货黄金收报1924.96美元...
2023-09-06 00:00
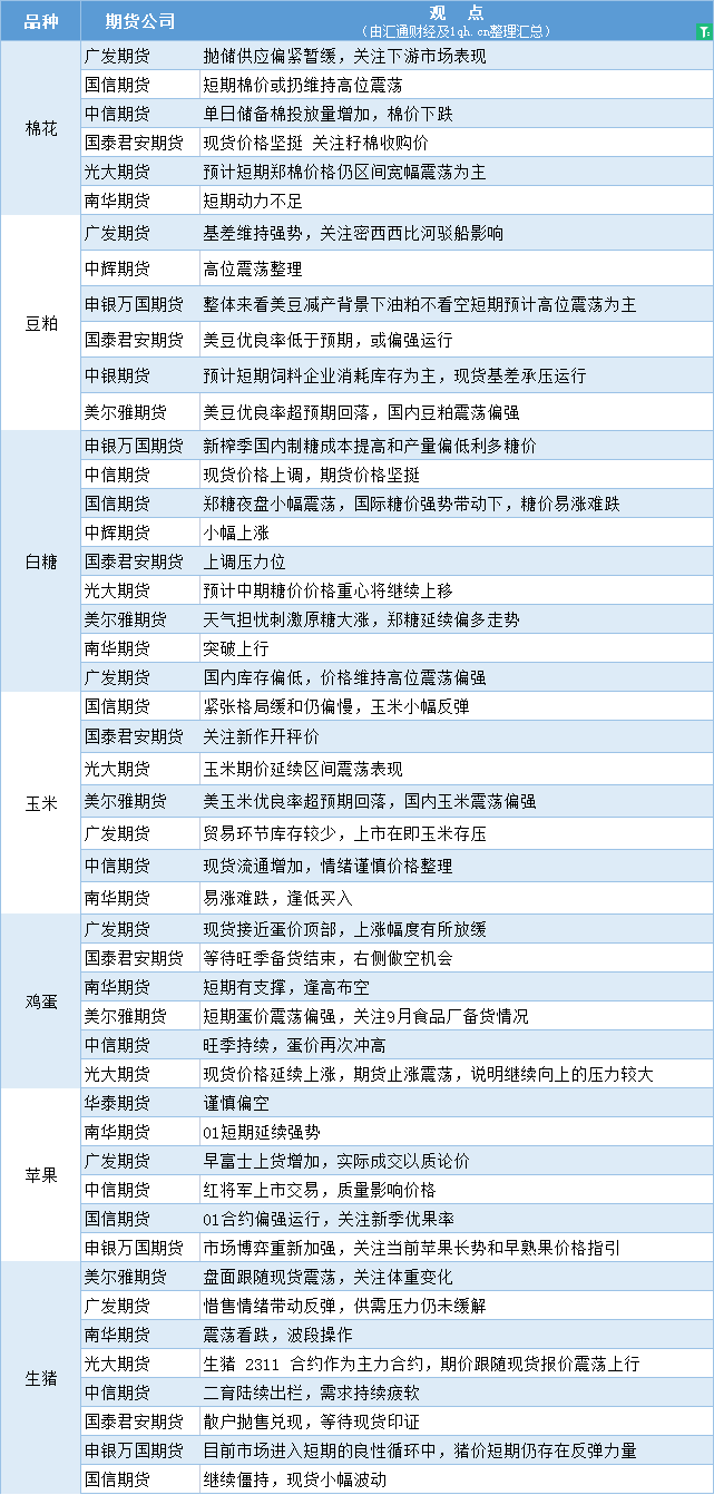
期货公司观点汇总一张图:9月6日农产品(棉花、豆粕、白糖、玉米、鸡蛋、生猪等)
汇通财经APP讯——期货公司观点汇总一张图:9月6日农产品(棉花、豆粕、白糖、玉米、鸡蛋、生猪等)
2023-09-06 00:00
期货公司观点汇总一张图:9月6日有色系(铜、锌、铝、镍、锡等)
汇通财经APP讯——期货公司观点汇总一张图:9月6日有色系(铜、锌、铝、镍、锡等)
2023-09-06 00:00
9月是出了名的动荡!油价与收益率突然飙升 市场神经绷紧
汇通财经APP讯——周三(9月6日)亚市盘中,亚股小幅走弱,此前油价飙升至今年最高水平,并由此导致债券收益率周二飙升,帮助消除了当地股市近期积累的部分泡沫。亚太地区经济数据和政策日程表清淡,澳大利亚第...
2023-09-06 00:00
期货公司观点汇总一张图:9月6日黑色系(螺纹钢、焦煤、焦炭、铁矿石、动力煤等)
汇通财经APP讯——期货公司观点汇总一张图:9月6日黑色系(螺纹钢、焦煤、焦炭、铁矿石、动力煤等)
2023-09-06 00:00
OPEC+减产后油价走高!或迫使美联储维持其鹰派立场,短期金价遭打压
汇通财经APP讯——油价上涨带来的通胀压力不断上升,继续支撑美联储的鹰派货币政策倾向,提振美元,推高美债收益率,黄金市场再度遭遇抛售。OPEC+成员国沙特和俄罗斯宣布,他们将再维持石油减产三个月,直到...
2023-09-06 00:00
摩根士丹利:美国股市波动加大,或预示经济前景降温
汇通财经APP讯——摩根士丹利分析师表示,股票价格正对投资者对经济的看法产生巨大影响,而这恰好是在经济衰退之前发生的情况。股市对投资者对经济的看法产生了过度的影响,表明了通常以经济衰退结束的经济周期后...
2023-09-06 00:00
美联储激进加息的“恶果”来了!美国8月份企业破产数量激增 大公司破产件数高得罕见
汇通财经APP讯—— 据美国媒体周三(9月6日)报道,由于利率上升和经济逆风的影响,美国8月份企业破产数量激增,寻求法院保护的企业数量大幅增加。 根据数据公司Epiq Bankruptcy最新发布的数...
2023-09-06 00:00
前财政部长指出,8月份的就业报告助推美国经济软着陆
汇通财经APP讯—— 前财政部长拉里·萨默斯(Larry Summers)表示,8月份的就业报告将美国拉近了软着陆的一步,但这位前财政部长警告称,工会活动可能会带来混乱。 他表示,最近的UPS工会协议...
2023-09-06 00:00
英国第二大城市宣布破产,美国汽油价格意外U型反弹,美元创近半年新高
汇通财经APP讯—— 周二(9月5日),在本月关键经济数据和美联储利率决定公布之前,少数公司向市场出售数万亿美元的债券,导致美国国债下跌。由于石油价格上涨加剧了人们对通胀的担忧,美国股市下跌,美元触及...