嘉盛外汇 行情分析

嘉盛外汇 行情分析列表

2023-07-25 00:00
期货公司观点汇总一张图:7月25日有色系(铜、锌、铝、镍、锡等)
汇通财经APP讯——期货公司观点汇总一张图:7月25日有色系(铜、锌、铝、镍、锡等)
2023-07-25 00:00
期货公司观点汇总一张图:7月25日农产品(棉花、豆粕、白糖、玉米、鸡蛋、生猪等)
汇通财经APP讯——期货公司观点汇总一张图:7月25日农产品(棉花、豆粕、白糖、玉米、鸡蛋、生猪等)
2023-07-25 00:00
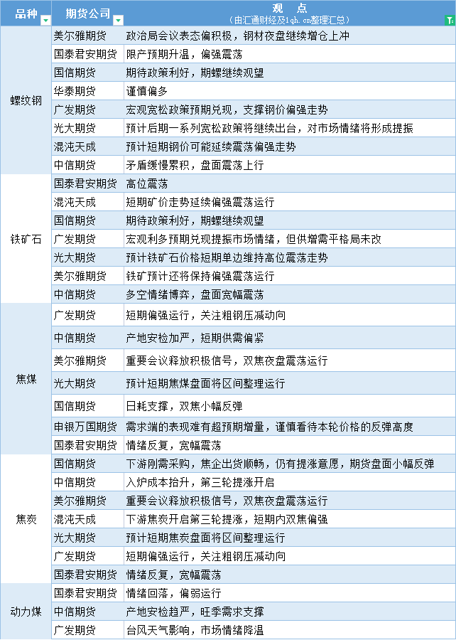
期货公司观点汇总一张图:7月25日黑色系(螺纹钢、焦煤、焦炭、铁矿石、动力煤等)
汇通财经APP讯——期货公司观点汇总一张图:7月25日黑色系(螺纹钢、焦煤、焦炭、铁矿石、动力煤等)
2023-07-25 00:00
利好黄金!美国经济学家对美联储没信心,不认为经济能实现软着陆
汇通财经APP讯——美国经济学家兼美股策略师David Rosenberg对鲍威尔领导下的美联储没有信心,也没有怜悯之心,认为美国经济不可能软着陆。Rosenberg认为,美联储很快就会结束加息,但是...
2023-07-25 00:00
黄金交易提醒:美元指数五连阳VS避险买盘支撑,金价鏖战1960关口
汇通财经APP讯——周二(7月25日)亚洲时段,现货黄金小幅上涨,目前交投于1961.78美元/盎司附近,虽然隔夜美元指数延续反弹走势,美债收益率上涨,美国股市延续涨势,令金价承压下跌,但俄乌紧张局势...
2023-07-25 00:00
7月25日汇市观潮:欧元、英镑和日元技术分析
汇通财经APP讯——货币:欧元/美元阻力位2:1.1200阻力位1:1.1120即期价格:1.1064支持位1:1.1000支持位2:1.0970周一(7月24日)欧元兑美元下跌0.49%,报1.10...
2023-07-25 00:00
英国打算开发北海油气,工党若上台恐成拦路虎!
汇通财经APP讯——7月24日,英国能源部长Grant Shapps表示,英国政府打算在2050年之前开采100%的北海石油和天然气储量,并实现净零碳排放。但是,英国工党则誓言,如果在2025年1月当...
2023-07-25 00:00
【东海期货7月25日产业链日报】玻璃纯碱:走货较前期放缓,期价下行
汇通财经APP讯——纯碱:短期存涨价预期,期价近强远弱。玻璃:走货较前期放缓,期价下行。东海期货公司授权文本由“专注期货开户交易及专业行情分析资讯网站”:【一期货 www.1qh.cn】转发
2023-07-25 00:00
【东海期货7月25日产业链日报】能化篇:供应计价持续,油价继续走高
汇通财经APP讯——纸浆:近月减仓下行,月间反套兑现。橡胶:抛储传闻流出,沪胶深度调整。甲醇:震荡偏弱。 乙二醇:成本支撑继续,维持区间震荡。PTA:下游产销继续走弱,回调风险增加。沥青:前期原料行情...
2023-07-25 00:00
黄金市场分析:若能守住1940美元支撑,将提升看涨的可能性
汇通财经APP讯——周一(7月24日),黄金在1963美元继续处于盘整姿态,美元短线飙升至101.26压制贵金属买盘。美联储周二开始召开的7月议息会议,颇令黄金多头忌惮。近期,黄金价格受到各种因素的影...
2023-07-25 00:00
长安期货7月25日原油早评:美国制造业回暖油价持续上行,高位震荡之际关注IMF展望与库存数据
汇通财经APP讯——昨日国际油价盘中持续上涨,一度站上3个月以来的高点,虽然盘尾时间涨幅有所收窄,但上行幅度仍旧可观。建议:宽幅震荡并存小幅下探可能,区间短差为主。长安期货公司授权文本由“专注期货开户...
2023-07-25 00:00
长安期货7月25日早间看盘
汇通财经APP讯——螺纹、铁矿:谨慎追涨。焦炭、焦煤:短差操作。原油、沥青:区间短差。菜粕:前多保护利润。长安期货公司授权文本由“专注期货开户交易及专业行情分析资讯网站”:【一期货 www.1qh.c...
2023-07-25 00:00
三立期货7月25日早间内参——能化
汇通财经APP讯——三立期货早间内参显示,原油月差结构不断好转,且高频数据显示俄罗斯的出口确实在下降,市场对于后半年供需紧平衡的预期加剧。宏观层面上,国内政治局会议定调下半年经济政策,美国经济韧性较强...
2023-07-25 00:00
三立期货7月25日早间内参——宏观
汇通财经APP讯——三立期货早间内参显示,夜盘沪金主力合约收跌0.27%,沪银主力合约收跌0.68%。美国制造业PMI回升,美元指数升至104左右,国际市场现货黄金承压下跌,现货白银跌势延续。在本周美...
2023-07-25 00:00
外汇交易提醒:美联储和欧银本周料分别加息25基点,日银或选择维稳
汇通财经APP讯——北京时间7月25日亚市早盘,美元指数窄幅震荡,目前交投于101.42附近。周一美元指数继续走强,收涨0.29%,报101.38。近期出炉的经济数据显示美国经济表现强于预期,而欧元区...