嘉盛外汇 行情分析

嘉盛外汇 行情分析列表

2024-02-08 11:21
2月8日汇市观潮:日元和澳元技术分析
汇通财经APP讯——货币:美元/日元来源:易汇通周三(2月7日),美元周三进一步略下跌0.11%至104.01,而美元兑日元则微涨0.13%至148.12。近期美国经济数据强于预期,推动美国公债收益率...
2024-02-08 10:23
中信建投期货2月8日早间交易策略
汇通财经APP讯——以下为中信建投期货对股指、国债、贵金属、能源化工、有色金属、黑色建材、农产品等期货的操作建议和提醒。中信建投期货公司授权由“专注国内期货衍生品交易的专业行情分析资讯网站”:【汇通财...
2024-02-08 10:12
中信期货2月8日晨报:节前控制风险,轻仓过节为宜
汇通财经APP讯——以下为中信期货今日晨报对股指、国债、贵金属、原油能源化工、有色金属、螺纹钢材焦炭黑色系玻璃纯碱等建材、玉米生猪油脂蛋白粕等农产品等期货的操作建议和提醒。中信期货公司授权由“专注国内...
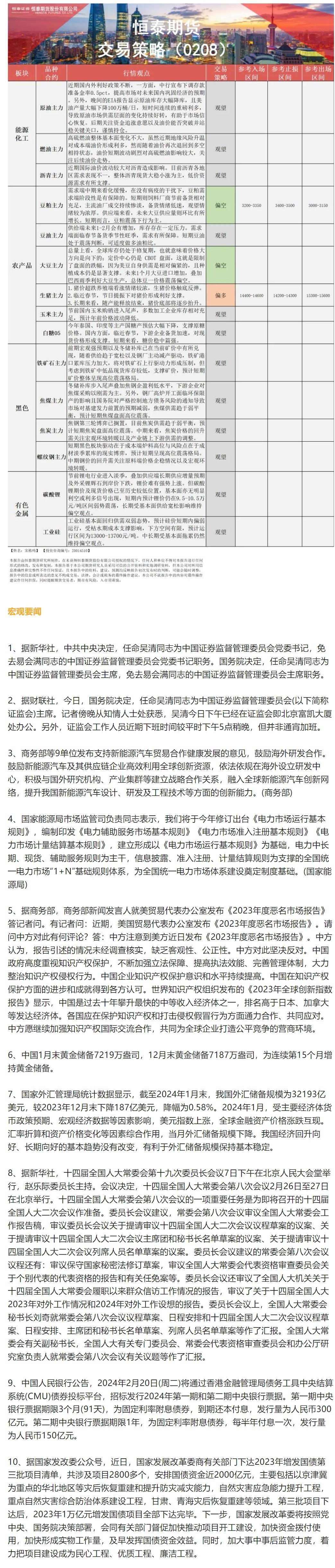
2024-02-08 10:04
恒泰期货2月8日早盘交易策略
汇通财经APP讯——以下是恒泰期货今日早间交易策略,覆盖品种有:宏观分析、原油燃料油等能源化工、豆粕豆油大豆玉米白糖生猪等农产品、黑色系如铁矿石焦煤焦炭螺纹钢、有色系如工业硅碳酸锂等。恒泰期货公司授权...
2024-02-08 09:58
华泰期货2月8日原油日报:EIA原油库存增加,成品油库存下降
汇通财经APP讯——■要闻与重要数据1.WTI3月原油期货收涨0.55美元,涨幅0.75%,报73.86美元/桶;布伦特4月原油期货收涨0.62美元,涨幅0.79%,报79.21美元/桶;上期所原油期...
2024-02-08 09:34
海通期货2月8日交易内参
汇通财经APP讯——宏观1、新华社:中共中央、国务院决定,任命吴清同志为证监会党委书记、主席,免去易会满同志的证监会党委书记、主席职务。2、农业农村部强调,要把防灾救灾减灾作为农业生产的长期基础性工作...
2024-02-08 09:29
海通期货2月8日原油日报:石油市场成交下降,油价波动也有所收缩
汇通财经APP讯——后市观点油价本周连续第三天震荡中反弹,继续对上周大跌的修复行情,本周油价的运行节奏显然与之前几周大开大合的波动有明显差异,油价波动幅度有所收缩,随着全球最大原油进口国开始进入一年最...
2024-02-08 09:10
2月8日亚洲时段6大货币对、美元指数及黄金阻力/支撑位
汇通财经APP讯—— 本文提供美元指数、欧元、英镑、日元、瑞郎、澳元、加元及黄金支撑阻力位。 欧元/美元 英镑/美元 阻力位 支撑位 阻力位 支撑位 1.0779 1.0769 1.2634 1.26...
2024-02-08 08:49
会议纪要透露加拿大央行谨慎态度,调查:美元兑加元未来一年将跌至1.34
汇通财经APP讯—— 一项调查发现,加元有望在未来一年内走强,如果美联储按预期降息,但随着抵押贷款续约对家庭支出和经济增长产生影响,加元的涨幅可能会受到限制。#2024宏观展望# 在2月1日至6日的调...
2024-02-08 08:44
世界黄金协会:黄金ETF在1月份流出28亿美元,北美基金遭重创,亚洲资金涌入
汇通财经APP讯—— 根据周三发布的世界黄金协会(WGC)分析师的最新数据可知,2024年的第一个月延续了2023年由北美主导的黄金ETF的资金流出趋势,欧洲基金继续遭受重大损失,而亚洲则再次出现月度...
2024-02-08 08:13
黄金交易提醒:美联储官员“扎堆”讲话,金价暂时震荡调整,关注初请数据
汇通财经APP讯——周四(2月8日)亚洲时段,现货黄金窄幅震荡,目前交投于2036.71美元/盎司附近。金价周三持稳,投资者等待美联储官员就利率路径给出线索,对需求的担忧加剧导致钯金跌至五年最低。Bl...
2024-02-08 07:40
原油交易提醒:汽油库存下降+中东局势紧张,油价连续第三日上涨
汇通财经APP讯——周四(2月8日)亚市,美原油窄幅震荡,目前交投于73.97美元/桶附近。油价周三连续第三日上涨,受助于美国汽油库存降幅大于预期以及中东紧张局势加剧。布伦特原油期货收高0.62美元,...
2024-02-08 07:10
CBOT持仓:基金增加美豆、玉米净空头,等待晚间三大供需报告
汇通财经APP讯——周三芝加哥玉米价格跌至三年新低,因为天气预测显示阿根廷炎热干燥的天气将在未来几天内被大范围降雨所取代。大豆期货也走低,连续图表上大豆主力合约Sv1触及2020年12月15日以来的最...
2024-02-07 12:19
黄金市场分析:美债和美元高位回落 金价下行压力略舒缓
汇通财经APP讯——周二(2月6日),金价上涨0.6%至每盎司2,035.89美元,稍稍脱离上一交易日曾触及1月25日以来最低点。周二当日美元和美债收益率回落,令金价下行压力略得到舒缓。目前,交易商等...
2024-02-07 12:13
2月7日汇市观潮:日元和澳元技术分析
汇通财经APP讯——货币:美元/日元来源:易汇通周二(2月6日),美元兑主要货币周二下跌,美元指数从周一触及的3个来月高点104.60下跌0.24%至104.19。美国克利夫兰联邦储备银行总裁梅斯特周...