嘉盛外汇 行情分析

嘉盛外汇 行情分析列表

2024-02-07 08:45
美元狂潮席卷埃及!大宗商品价格的创纪录涨幅仍在继续
汇通财经APP讯—— “美元汇率是多少?”已经成为埃及街头最常被问到的问题。与之相伴的是商品和大宗商品价格的剧烈变化、外汇的稀缺以及创纪录价格的疯狂上涨。与此同时,每个人都在期待决定放开当地货币汇率的...
2024-02-06 12:30
2月6日汇市观潮:日元和澳元技术分析
汇通财经APP讯——货币:美元/日元来源:易汇通周一(2月5日),美元兑九种主要货币周一攀升至近三个月来最高104.60。供应管理协会(ISM)表示,美国1月服务业增长加快,因新订单增加和就业反弹,表...
2024-02-06 11:39
一张图:2024/02/06黄金原油外汇股指"枢纽点+多空占比"一览
汇通财经APP讯——一张图:黄金原油外汇股指"枢纽点+多空占比"一览。今日(2024/02/06周二)最新出炉的数据显示,截止上个交易日结束时,头寸达到80%及以上的品种有:★ 现货白银 XAG/US...
2024-02-06 11:26
期货公司观点汇总一张图:2月6日农产品(棉花、豆粕、白糖、玉米、鸡蛋、生猪等)
汇通财经APP讯——期货公司观点汇总一张图:2月6日农产品(棉花、豆粕、白糖、玉米、鸡蛋、生猪等)
2024-02-06 11:24
期货公司观点汇总一张图:2月6日有色系(铜、锌、铝、镍、锡等)
汇通财经APP讯——期货公司观点汇总一张图:2月6日有色系(铜、锌、铝、镍、锡等)
2024-02-06 11:23
期货公司观点汇总一张图:2月6日黑色系(螺纹钢、焦煤、焦炭、铁矿石、动力煤等)
汇通财经APP讯——期货公司观点汇总一张图:2月6日黑色系(螺纹钢、焦煤、焦炭、铁矿石、动力煤等)
2024-02-06 11:20
中信建投期货2月6日早间交易策略
汇通财经APP讯——以下为中信建投期货对股指、国债、贵金属、能源化工、有色金属、黑色建材、农产品等期货的操作建议和提醒中信建投期货公司授权由“专注国内期货衍生品交易的专业行情分析资讯网站”:【汇通财经...
2024-02-06 11:18
机构前瞻澳洲联储利率决议汇总
汇通财经APP讯——北京时间周二(2月6日)11:30,澳洲联储将公布利率决议,市场普遍预计将维持当前利率在4.35不变,这也将是连续第二次会议将利率稳定在4.35%。澳洲联储将公布新的经济预测,分析...
2024-02-06 10:53
中信期货2月6日晨报:美元指数走强,商品持续承压
汇通财经APP讯——以下为中信期货今日晨报对股指、国债、贵金属、原油能源化工、有色金属、螺纹钢材焦炭黑色系玻璃纯碱等建材、玉米生猪油脂蛋白粕等农产品等期货的操作建议和提醒。中信期货公司授权由“专注国内...
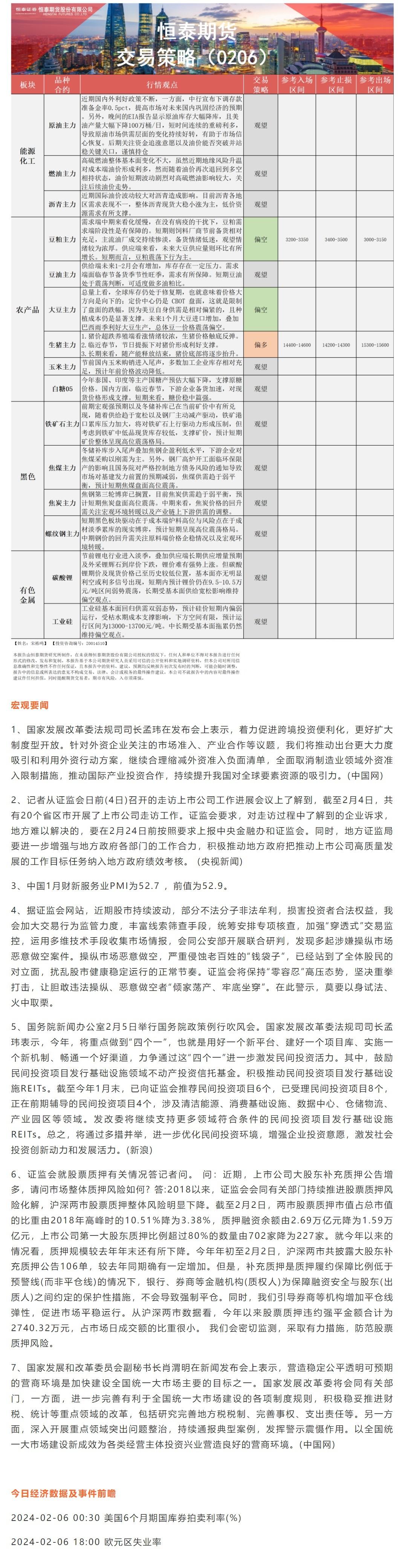
2024-02-06 10:41
恒泰期货2月6日早盘交易策略
汇通财经APP讯——以下是恒泰期货今日早间交易策略,覆盖品种有:宏观分析、原油燃料油等能源化工、豆粕豆油大豆玉米白糖生猪等农产品、黑色系如铁矿石焦煤焦炭螺纹钢、有色系如工业硅碳酸锂等。恒泰期货公司授权...
2024-02-06 10:33
道明证券:黄金实物需求强劲,或将抵消鲍威尔鹰派影响
汇通财经APP讯——在市场大幅推迟对美联储3月份开始的激进宽松周期的预期之后,黄金市场正在努力寻找看涨动力。然而,一家加拿大银行表示,现在是为不可避免的上涨而买入的时机。道明证券(TD Securit...
2024-02-06 10:28
日本“退出超宽松”关键数据未达预期,分析师:美元/日元或剑指150关口
汇通财经APP讯—— 周二(2月6日)亚市,美元/日元微幅回落至148.50附近,但多头走势未改变。美国PMI超预期提振美元买盘,日本12月劳动力现金收入、家庭支出均未达预期,意味着日本超宽松的“黑天...
2024-02-06 10:28
华泰期货2月6日原油日报:油价回落至低位,整体维持震荡筑底
汇通财经APP讯——■要闻与重要数据1.WTI3月原油期货收涨0.50美元,涨幅0.69%,报72.78美元/桶;布伦特4月原油期货收涨0.66美元,涨幅0.85%,报77.99美元/桶;上期所原油期...
2024-02-06 10:28
CBOT持仓:基金增加美豆净多头小麦净空头,本周多份重要供需报告出炉
汇通财经APP讯——在一系列关键作物报告之前,芝加哥期货交易所大豆期货周一技术面买盘上涨,交易商和基金在一些关键政府作物报告公布前开始调整头寸,此前最活跃的合约Sv1触及2020年12月以来的最低。收...
2024-02-06 10:16
海通期货2月6日晨间策略:原油价格弱势震荡 铜价牛市未至
汇通财经APP讯——股指:年报预告带来的业绩冲击也是导致近期市场大幅下挫以及以中证500和中证1000为代表的小盘股显著回落的诱因之一。截至2月1日,两市已有2774家上市公司披露2023年年报业绩预...