嘉盛外汇 行情分析

嘉盛外汇 行情分析列表

2024-02-07 11:45
一张图:2024/02/07黄金原油外汇股指"枢纽点+多空占比"一览
汇通财经APP讯——一张图:黄金原油外汇股指"枢纽点+多空占比"一览。今日(2024/02/07周三)最新出炉的数据显示,截止上个交易日结束时,头寸达到80%及以上的品种有:★ 现货白银 XAG/US...
2024-02-07 11:31
期货公司观点汇总一张图:2月7日农产品(棉花、豆粕、白糖、玉米、鸡蛋、生猪等)
汇通财经APP讯——期货公司观点汇总一张图:2月7日农产品(棉花、豆粕、白糖、玉米、鸡蛋、生猪等)
2024-02-07 11:30
期货公司观点汇总一张图:2月7日有色系(铜、锌、铝、镍、锡等)
汇通财经APP讯——期货公司观点汇总一张图:2月7日有色系(铜、锌、铝、镍、锡等)
2024-02-07 11:29
期货公司观点汇总一张图:2月7日黑色系(螺纹钢、焦煤、焦炭、铁矿石、动力煤等)
汇通财经APP讯——期货公司观点汇总一张图:2月7日黑色系(螺纹钢、焦煤、焦炭、铁矿石、动力煤等)
2024-02-07 10:25
中信期货2月7日晨报:市场信心恢复,商品有所反弹
汇通财经APP讯——以下为中信期货今日晨报对股指、国债、贵金属、原油能源化工、有色金属、螺纹钢材焦炭黑色系玻璃纯碱等建材、玉米生猪油脂蛋白粕等农产品等期货的操作建议和提醒。中信期货公司授权由“专注国内...
2024-02-07 10:24
CBOT持仓:基金增加美豆、小麦净多头等待重磅报告,预计巴西豆产量将萎缩
汇通财经APP讯——CBOT大豆期货从2020年12月以来的最低水平反弹,市场等待周四主要农作物供需报告,并关注南美玉米和大豆产量预估。芝加哥期货交易所(CBOT)大豆期货周二连续第二个交易日坚挺,因...
2024-02-07 10:17
华泰期货2月7日贵金属日报:降息仍为大势所趋 黄金可持续配置
汇通财经APP讯——核心观点■贵金属市场分析期货行情:2月6日,沪金主力合约开于480.38元/克,收于480.66元/克,较前一交易日收盘下降0.39%。当日成交量为86,678手,持仓量为162,...
2024-02-07 10:13
中信建投期货2月7日早间交易策略
汇通财经APP讯——以下为中信建投期货对股指、国债、贵金属、能源化工、有色金属、黑色建材、农产品等期货的操作建议和提醒。中信建投期货公司授权由“专注国内期货衍生品交易的专业行情分析资讯网站”:【汇通财...
2024-02-07 09:47
海通期货2月7日原油日报:原油小幅累库但低于预期,油价对此反应不大
汇通财经APP讯——后市观点油价夜盘出现了非常夸张的拉锯行情,EIA 发布了2月份短期能源展望,下调了2024年美国原油产量,同时小幅上调了今明二年全球原油需求预期,这让油价刷新了日内高点;但随后不久...
2024-02-07 09:41
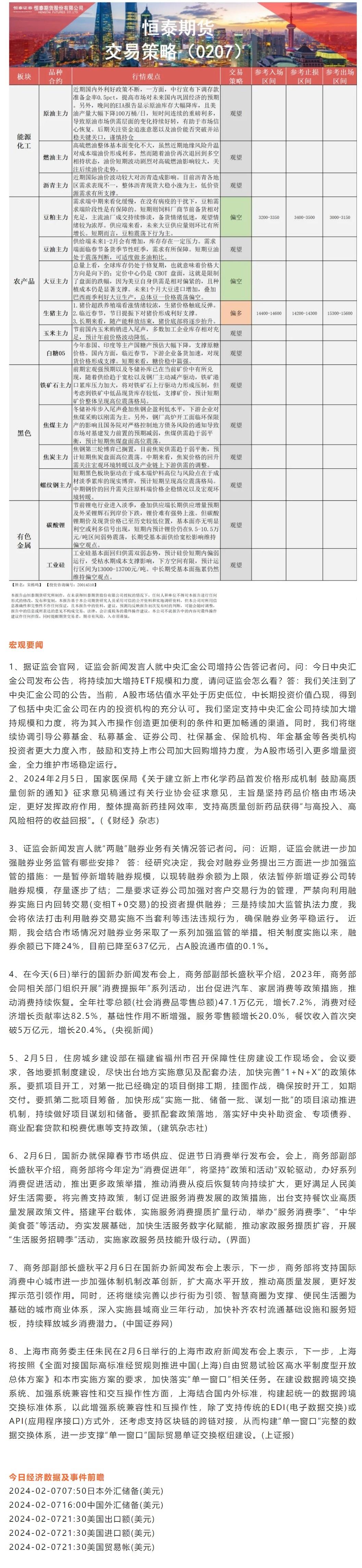
恒泰期货2月7日早盘交易策略
汇通财经APP讯——以下是恒泰期货今日早间交易策略,覆盖品种有:宏观分析、原油燃料油等能源化工、豆粕豆油大豆玉米白糖生猪等农产品、黑色系如铁矿石焦煤焦炭螺纹钢、有色系如工业硅碳酸锂等。恒泰期货公司授权...
2024-02-07 09:20
皇家银行汇市预测:加元表现最佳,2024年将延续涨势
汇通财经APP讯—— 根据加拿大皇家银行(RBC)最新的货币研究,预计加元将在2024年期间对欧元、英镑和美元升值。 加元已成为2024年表现最佳的货币之一,往往跟踪美元的表现优异,这促使RBC分析师...
2024-02-07 09:15
警惕!美国银行业危机远未解决,一旦迅速恶化,金价或有“一飞冲天”机会
汇通财经APP讯—— 黄金市场继续在每盎司2050美元以下的区间内盘整,随着市场等待新的催化剂,一些分析师建议投资者继续关注银行业。#2024宏观展望# 周一下午,美联储发布了其2023年第四季度的高...
2024-02-07 09:05
2月7日亚洲时段6大货币对、美元指数及黄金阻力/支撑位
汇通财经APP讯—— 本文提供美元指数、欧元、英镑、日元、瑞郎、澳元、加元及黄金支撑阻力位。 欧元/美元 英镑/美元 阻力位 支撑位 阻力位 支撑位 1.0760 1.0751 1.2610 1.25...
2024-02-07 09:03
多头高歌!专家:若金价触及这一点位,投资者将“迅速回归”
汇通财经APP讯——周二(2月6日), Adrian Day资产管理公司董事长兼首席执行官Adrian Day表示,经济衰退将对黄金和黄金股有利。他引用了一张显示自20世纪60年代以来所有经济衰退的图...
2024-02-07 08:52
德意志银行:美元将在更长时间内保持高位,因美国受本轮加息周期影响较小
汇通财经APP讯—— 周二(2月6日),美元将在更长时间内保持较高水平,因为美国经济现在“神奇地”受到利率上升的影响比几十年来要小,而世界其他地区则不然。 这是根据德意志银行的最新研究得出的结论,该研...