嘉盛外汇 行情分析

嘉盛外汇 行情分析列表

2024-02-05 09:48
知名金融博客全解读:鲍威尔采访强化降息3次预期,但回避利率在4.6%的预测
汇通财经APP讯——北京时间2月5日早晨08:00,美联储主席鲍威尔接受《60分钟》采访的节目播出,鲍威尔在其中谈到了对美联储下一步行动、通胀预期等市场高度关注问题的看法。知名金融博客《零对冲》解读了...
2024-02-05 09:40
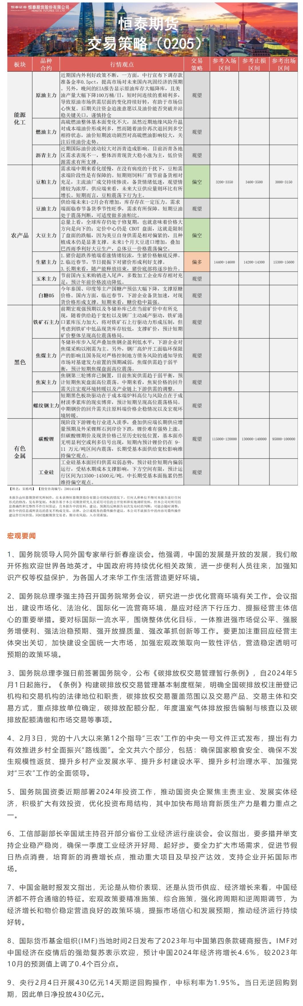
恒泰期货2月5日早盘交易策略
汇通财经APP讯——以下是恒泰期货今日早间交易策略,覆盖品种有:宏观分析、原油燃料油等能源化工、豆粕豆油大豆玉米白糖生猪等农产品、黑色系如铁矿石焦煤焦炭螺纹钢、有色系如工业硅碳酸锂等。原油基本面/盘面...
2024-02-05 09:05
2月5日亚洲时段6大货币对、美元指数及黄金阻力/支撑位
汇通财经APP讯—— 本文提供美元指数、欧元、英镑、日元、瑞郎、澳元、加元及黄金支撑阻力位。 欧元/美元 英镑/美元 阻力位 支撑位 阻力位 支撑位 1.0787 1.0771 1.2632 1.26...
2024-02-05 09:03
外汇交易提醒:鲍威尔“鹰”勇出击,美元指数刷新七周高点,关注美国非制造业PMI数据
汇通财经APP讯——周一(2月5日)亚市早盘,美元指数延续上周涨势,一度刷新12月12日以来高点至104.18,涨幅约0.22%,非美货币普遍承压并继续下探,在当地时间周日晚间播出的CBS新闻节目“6...
2024-02-05 07:20
黄金交易提醒:金价突遭靓丽非农重创逾30美元!本周这三大因素或仍给多头提供机会?
汇通财经APP讯——上周五(2月2日),美国非农就业报告如期出炉后,现货黄金一度大幅跳水近30美元,跌至2027.78美元低点,尾盘收报2039.55美元/盎司。周一(2月5日)亚市早盘,现货黄金窄幅...
2024-02-05 06:43
2月5日财经早餐:鲍威尔泼冷水,非农意外“亮瞎眼”,美元指数启动“过山车”行情
汇通财经APP讯——上周全球市场大事不断,美联储主席鲍威尔给3月降息泼冷水,但随后的上周五非农就业报告“爆表”,这令进一步打压降息押注。市场表现来看,上周美股三大股指全线收涨,道指、标普再创新高。美债...
2024-02-03 14:08
外汇周评:非农就业报告引爆本就动荡的外汇市场,美元升至7周高位,欧元走势相反
汇通财经APP讯——美元指数在周初小幅波动,周三美联储决议使其剧震超过100点。周四,由于市场预期5月降息幅度加大,美元指数受到冲击,一度跌至103关口。然而,周五在强劲非农数据的提振下,美元指数大幅...
2024-02-03 13:18
黄金周评:黄金本周登高又跳水未能守住2040,但未来依旧可期
汇通财经APP讯——尽管降息预期被推迟,在美元周初走弱以及银行业危机担忧的影响下,现货黄金本周初连续4个交易日攀升,最高触及2065美元,不过周五在强势非农的打压下一度失守2030水平,当周收于203...
2024-02-03 12:25
原油周评:油价周线下跌7%,等待消息面更多推手
汇通财经APP讯——周五(2月2日),油价下跌超2%。美国就业数据降低即将降息的可能性,加剧了对原油需求的担忧,中东紧张局势可能有所缓解也导致价格下跌。布伦特原油连续合约收盘报77.61美元/桶,跌幅...
2024-02-03 10:58
CBOT持仓解读:非农助美元飙升,谷物期货全线下跌
汇通财经APP讯——芝加哥期货交易所(CBOT)大豆期货周五跌至两年低点,玉米期货也因美元飙升而下跌。CBOT 3月大豆期货SH24结算价下跌14.75美分,至每蒲式耳11.8850美元,尾盘跌至11...
2024-02-03 10:16
CFTC持仓:0130当周,投机者减黄金净多头,增原油净多头、美债净空头
汇通财经APP讯——美国商品期货交易委员会公布的数据显示,截至1月30日当周,COMEX黄金投机者净多头头寸减少4639手头寸,至71976手;石油投机者将WTI净多头头寸增加18082手头寸,至11...
2024-02-02 22:44
一张图:波罗的海指数周线下跌,因各船板块均下跌
汇通财经APP讯——最新数据显示,2024/02/02 波罗的海干散货指数(BDI)报 1407 点,创4天最高,较前值涨1.37%,其中,巴拿马型运费指数(BPI)报1444 点,较前值跌3.54%...
2024-02-02 22:19
2月2日天然气技术分析:价格V形反转,从2美元上方反弹
汇通财经APP讯——周五(2月2日)美盘时段,天然气连续在欧盘时段一路攀升至2.08美元后回落。在北京时间21:00左右天然气价格V形反转,从跌幅超过1.4%反弹至涨幅超过0.8%。今天早些时候,天然...
2024-02-02 22:11
一张图:非农爆表,42指标看美国就业市场“概貌”,黄金利多利空均衡
汇通财经APP讯——周五(2月2日)21:30出炉的美国非农“强到爆表”。42个指标来看看美国就业市场的“最新概貌”。一张图:非农已发布 42个指标看美国就业成长+金油多空:最新非农已发布,从最新的公...
2024-02-02 22:00
美1月非农意外激增消灭6月前降息预期,黄金跳水逾20美元跌破2030 美指暴涨逾80点
汇通财经APP讯——美国劳工部劳工统计局周五表示,上个月非农就业岗位增加了35.3万个。12月份数据上调至增加33.3万个就业岗位,而不是之前报道的21.6万个。此前经济学家此前预测就业人数将增加18...