嘉盛外汇 行情分析

嘉盛外汇 行情分析列表

2023-07-10 00:00
短期金价涨幅或有限,本周关注美国6月通胀报告!
汇通财经APP讯——分析师们表示,尽管金价上周五上涨逾20美元,但黄金市场尚未证明其看跌趋势已经结束。分析师们正在密切关注本周将要公布的6月份通胀报告,认为这可能会是一个引发因素。上周五,由于美国6月...
2023-07-10 00:00
期货公司观点汇总一张图:7月10日农产品(棉花、豆粕、白糖、玉米、鸡蛋、生猪等)
汇通财经APP讯——期货公司观点汇总一张图:7月10日农产品(棉花、豆粕、白糖、玉米、鸡蛋、生猪等)
2023-07-10 00:00
期货公司观点汇总一张图:7月10日有色系(铜、锌、铝、镍、锡等)
汇通财经APP讯——期货公司观点汇总一张图:7月10日有色系(铜、锌、铝、镍、锡等)
2023-07-10 00:00
【东海期货7月10日产业链日报】贵金属篇:非农不及预期,金银反弹
汇通财经APP讯——黄金核心逻辑:美联储加息尾声叠加美国经济增长放缓预期,黄金相对较强价格处高位。下行风险主要来自美国劳动力市场仍强劲、通胀仍较高以及美联储超预期加息。海外央行加息预期持续,贵金属暂时...
2023-07-10 00:00
期货公司观点汇总一张图:7月10日黑色系(螺纹钢、焦煤、焦炭、铁矿石、动力煤等)
汇通财经APP讯——期货公司观点汇总一张图:7月10日黑色系(螺纹钢、焦煤、焦炭、铁矿石、动力煤等)
2023-07-10 00:00
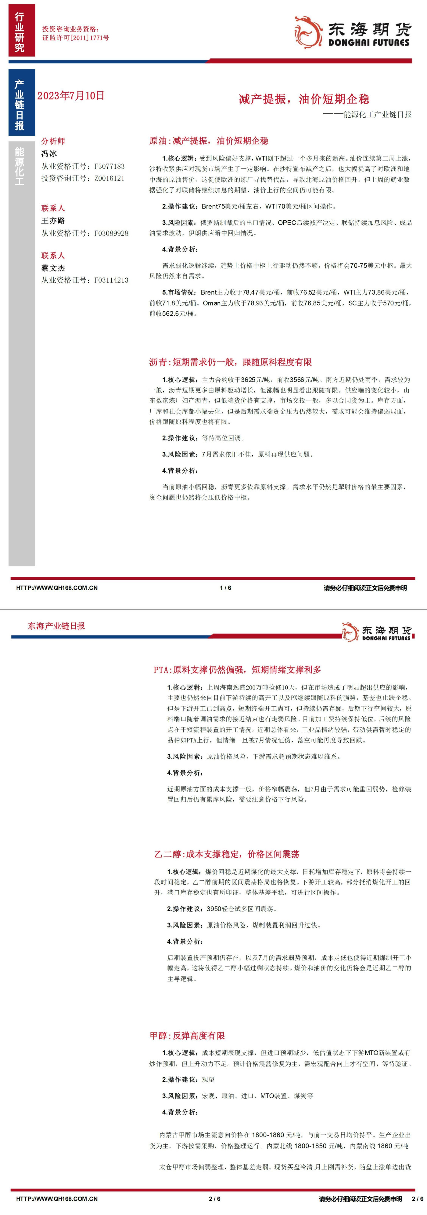
【东海期货7月10日产业链日报】能化篇:减产提振,油价短期企稳
汇通财经APP讯——原油:减产提振,油价短期企稳沥青:短期需求仍一般,跟随原料程度有限PTA:原料支撑仍然偏强,短期情绪支撑利多乙二醇:成本支撑稳定,价格区间震荡甲醇:反弹高度有限L:进口套利窗口收窄...
2023-07-10 00:00
因为三大理由,野村上看美元兑加元至1.3700!
汇通财经APP讯——考虑到可能令加元承压的因素,野村分析师建议做多美元兑加元,目标位在1.3700。野村分析师的主要观点如下:1.加拿大贸易条件走软 野村证券认为,加拿大的贸易条件(即出口价格与进口价...
2023-07-10 00:00
黄金交易提醒:非农欠佳美元大跌至逾两周低位,金价本周还迎美国CPI考验
汇通财经APP讯——周一(7月10日)亚洲时段,现货黄金窄幅震荡,目前交投于1925美元/盎司附近,上周五金价反弹约15美元,盘中一度触及1934.68美元/盎司,因美国6月份非农就业报告弱于市场预期...
2023-07-10 00:00
长安期货7月10日贵金属早评:非农就业数据与小非农数据劈叉但美联储本月加息预期仍存,贵金属期价或承压运行
汇通财经APP讯——一、行情回顾 上周五国际贵金属期货普遍收涨,COMEX黄金期货涨0.79%报1930.5美元/盎司,COMEX白银期货涨1.73%报23.285美元/盎司。上周,COMEX黄金期货...
2023-07-10 00:00
长安期货7月10日原油早评:非农爆冷美国再度收储,多空博弈油价或维持震荡
汇通财经APP讯——上周五时间国际油价整体偏强运行,主要是由于美国6月非农低于市场预期缓解了后市加息压 力,其中美油周五上涨2.45%至报收价73.67美元/桶,布油上涨2.17%至报收价78.17美...
2023-07-10 00:00
7月10日汇市观潮:欧元、英镑和日元技术分析
汇通财经APP讯——货币:欧元/美元阻力位2:1.1060阻力位1:1.1000即期价格:1.0958支持位1:1.0880支持位2:1.0840上周五(7月7日)欧元兑美元上涨0.72%,报收于1....
2023-07-10 00:00
黄金市场分析:当前仍不具备震荡摆脱1892-1934美元区间的动能
汇通财经APP讯——上周五(7月7日),美国6月份非农就业数据增幅大大减弱,促使黄金反弹。美市尾盘,现货黄金收报1924.29美元/盎司,上升13.69美元或0.72%,日内最高触及1934.93美元...
2023-07-10 00:00
专家称市场情况利好美元,警惕欧元兑美元上行有限!
汇通财经APP讯——欧元兑美元近期的稳定可能无法持续,一位分析师警告称,现阶段不要为欧元上涨做准备。ING银行外汇策略师Francesco Pesole的最新研究表明,当前的市场状况有利于美元的回归,...
2023-07-10 00:00
外汇交易提醒:非农疲软打压美联储加息预期,美指大跌后弱势震荡,日本干预汇市担忧升温
汇通财经APP讯——北京时间7月10日亚市早盘,美元指数震荡微涨,目前交投于102.38附近。美元上周五急挫,最后收跌0.82%,报102.28。美国劳动力市场韧性减弱的迹象令美联储长时间维持高利率的...
2023-07-10 00:00
原油交易提醒:美拟补充战略石油储备,地缘紧张升温,油价触及九周最高
汇通财经APP讯——7月10日(周一)亚市盘初,美原油交投于73.43美元/桶附近;油价上周五攀升约3%,触及九周最高,供应担忧和技术性买盘盖过了对进一步加息可能令经济增长放缓和石油需求减少的担忧。日...