嘉盛外汇 行情分析

嘉盛外汇 行情分析列表

2023-07-07 00:00
国际金价涨势受限,两方面强势数据可能给美联储鹰派壮胆
汇通财经APP讯——周五(7月7日),国际金价上涨,但周线有望四连阴,因美国就业市场强劲且美联储政策制定者发表鹰派言论,强化了投资者对美国长期利率上升的押注,从而压制了非孳息资产黄金的收益。北京时间1...
2023-07-07 00:00
国际金价料跌破1906美元
汇通财经APP讯——周五(7月7日),国际金价上涨,但周线有望四连阴,因美国就业市场强劲且美联储政策制定者发表鹰派言论,强化了投资者对美国长期利率上升的押注,从而压制了非孳息资产黄金的收益。金价料跌破...
2023-07-07 00:00
美原油交易策略:需求前景改善,油价剑指100日均线
汇通财经APP讯——周五(7月7日)亚欧时段,美原油震荡微涨,目前交投于72.09美元/桶附近,隔夜美国经济数据表现强于市场预期,削弱了市场对经济衰退的担忧,此外,OPEC将对明年石油需求增长保持乐观...
2023-07-07 00:00
一张图:2023/07/07黄金原油外汇股指"枢纽点+多空占比"一览
汇通财经APP讯——一张图:黄金原油外汇股指"枢纽点+多空占比"一览。今日(2023/07/07周五)最新出炉的数据显示,截止上个交易日结束时,头寸达到80%及以上的品种有:★ 富时中国A50 ☆FT...
2023-07-07 00:00
世界黄金协会:别急着放弃黄金,只有撤资非常严重才会跌破1800美元!
汇通财经APP讯——随着金价艰难地维持在每盎司1900美元上方,美联储将通胀率降至2%目标的激进货币政策立场继续对黄金造成负面影响。然而,世界黄金协会(WGC)的最新研究表明,投资者不应放弃黄金,因为...
2023-07-07 00:00
7月10日-7月14日当周重点数据和大事件前瞻
汇通财经APP讯——7月10日-7月14日当周,需关注的重点数据包括欧元区7月Sentix投资者信心指数和7月ZEW经济景气指数,美国截至7月7日当周API和EIA原油库存变动,美国截至7月8日当周初...
2023-07-07 00:00
现货黄金交易策略:决战非农,警惕多头杀“回马枪”
汇通财经APP讯——周五(7月7日)亚洲时段,现货黄金震荡微涨,目前交投于1914.30美元/盎司附近,虽然隔夜美国经济数据强于预期,尤其是ADP就业数据,反映美国劳动力市场强劲,强化了7月份加息预期...
2023-07-06 00:00
【东海期货7月6日产业链日报】能化篇:库存数据良好,油价小幅上涨
汇通财经APP讯——原油:库存数据良好,油价小幅上涨 沥青:库存去化程度一般,需求预期仍然较差PTA:PX挺价仍然较强,下游开工仍存风险乙二醇:煤制开工继续走高,但库存保持平稳甲醇:反弹高度有限L:进...
2023-07-06 00:00
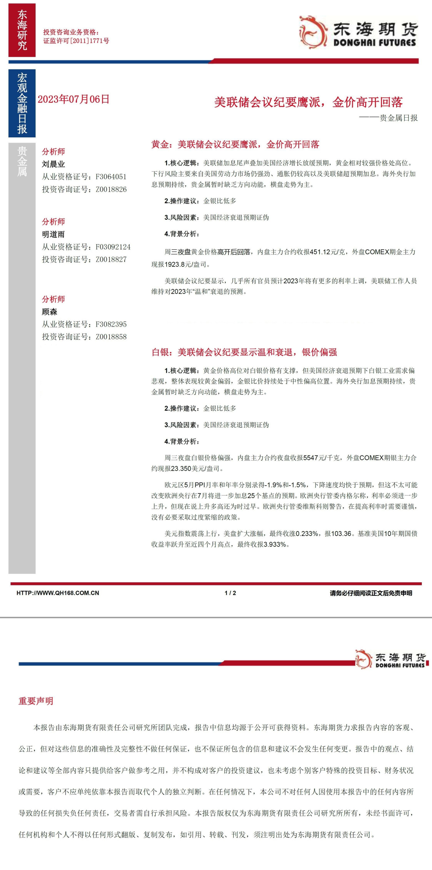
【东海期货7月6日产业链日报】贵金属篇:美联储会议纪要鹰派,金价高开回落
汇通财经APP讯——黄金核心逻辑:美联储加息尾声叠加美国经济增长放缓预期,黄金相对较强价格处高位。下行风险主要来自美国劳动力市场仍强劲、通胀仍较高以及美联储超预期加息。海外央行加息预期持续,贵金属暂时...
2023-07-06 00:00
长安期货7月6日原油日报:额外减产持续提振油价,市场消息清淡油价或维持震荡
汇通财经APP讯——昨日国际油价再度大幅上涨,市场仍在消化俄罗斯与沙特减产的后续影响,其中美油昨日上涨 2.44%至报收价71.83美元/桶,曾一度站上72美元的关口,布油上涨0.54%至报收价76....
2023-07-06 00:00
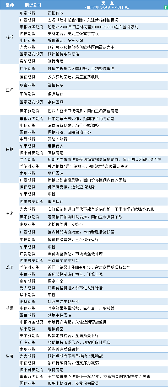
期货公司观点汇总一张图:7月6日农产品(棉花、豆粕、白糖、玉米、鸡蛋、生猪等)
汇通财经APP讯——期货公司观点汇总一张图:7月6日农产品(棉花、豆粕、白糖、玉米、鸡蛋、生猪等)
2023-07-06 00:00
期货公司观点汇总一张图:7月6日有色系(铜、锌、铝、镍、锡等)
汇通财经APP讯——期货公司观点汇总一张图:7月6日有色系(铜、锌、铝、镍、锡等)
2023-07-06 00:00
期货公司观点汇总一张图:7月6日黑色系(螺纹钢、焦煤、焦炭、铁矿石、动力煤等)
汇通财经APP讯——期货公司观点汇总一张图:7月6日黑色系(螺纹钢、焦煤、焦炭、铁矿石、动力煤等)
2023-07-06 00:00
中信建投期货7月6日贵金属早报
汇通财经APP讯——隔夜贵金属冲高回落,美联储会议纪要显示,几乎所有官员预计2023年将有更多的利率 上调,美联储工作人员维持对2023年“温和”衰退的预测。近期欧洲央行以及英国央行的加息预期也在不断...
2023-07-06 00:00
利好黄金!全球大宗商品大跌,加剧经济前景担忧情绪
汇通财经APP讯——市场观察人士表示,原油和铁矿石等大宗商品的价格今年一直在下滑,突显出全球经济持续的崩溃和可能出现的衰退风险。全球大宗商品价格在过去12个月里猛跌了25%以上,正如标普GSCI大宗商...