嘉盛外汇 行情分析

嘉盛外汇 行情分析列表

2023-07-10 00:00
三立期货7月10日早间内参——宏观
汇通财经APP讯——三立期货早间内参显示,在小非农数据大幅超预期的情况下,上周五晚美国非农数据意外不及预期,对市场情绪造成极大反转,美元指数走低,对贵金属压制力减弱,金银价格都有所回升。另一方面,美国...
2023-07-10 00:00
7月10日重点数据和大事件前瞻
汇通财经APP讯——7月10日,投资者需要关注的重点数据:中国6月PPI年率,中国6月CPI年率,中国6月社会融资规模-单月,欧元区7月Sentix投资者信心指数,美国5月批发库存月率终值。需要关注的...
2023-07-10 00:00
7月10日财经早餐:聚焦美联储经济褐皮书,关注油市三大月报
汇通财经APP讯——北京时间周一(7月10日),本周聚焦美联储经济褐皮书以及美联储官员讲话,在上周五公布的非农数据打击美联储加息押注后,本周关注相关讲话,以寻求更多利率信号;油市关注三大月报和美联储欧...
2023-07-10 00:00
现货黄金窄幅波动,待美国CPI出炉,FED或已接近完成使命
汇通财经APP讯——周一(7月10日),现货黄金价格承压,但波动幅度不到10美元。在美国6月通胀数据于本周晚些时候公布之前,投资者态度谨慎。该数据将衡量美联储加息效果,以及是否可能推行更多政策从紧措施...
2023-07-08 00:00
CFTC商品持仓解读:投机者增加黄金净多头头寸
汇通财经APP讯——汇通财经据CFTC官网持仓数据:截至7月3日当周,COMEX黄金投机者将净多头头寸增加12733手至99205手。美原油期货投机性净多头头寸增加27250手至72759手。贵金属:...
2023-07-08 00:00
7月8日财经早餐:非农数据打击美联储加息押注,金价实现四周以来首个周线上涨
汇通财经APP讯——北京时间周六(7月8日),美元周五急挫,美国劳动力市场韧性减弱的迹象令美联储长时间维持高利率的前景降低,而日元则因担心10年期美国公债收益率升至4%以上而跳涨。金价上涨,并实现四周...
2023-07-07 00:00
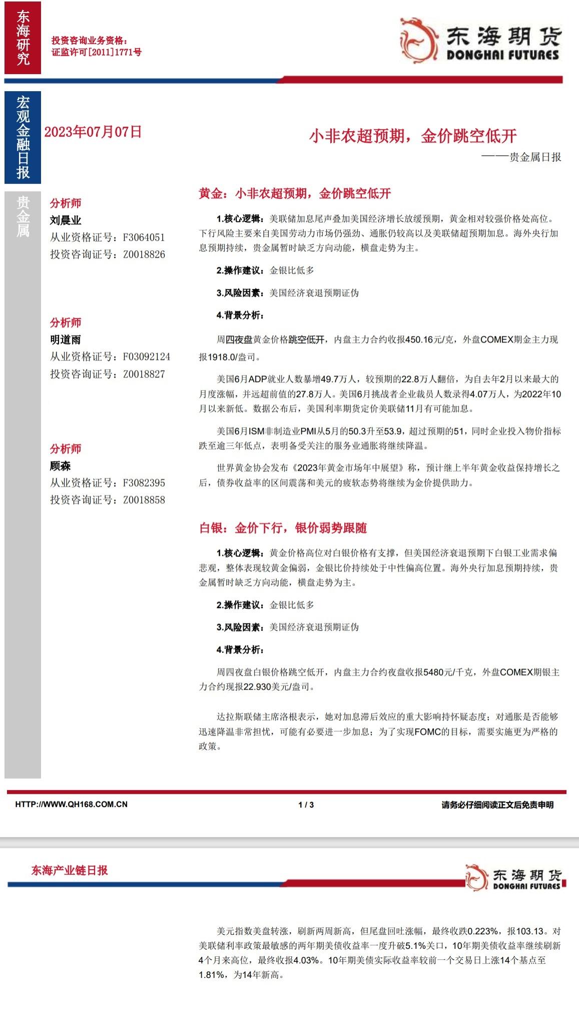
【东海期货7月7日宏观金融日报】:美国强劲就业数据提升加息预期,打压风险偏好
汇通财经APP讯——海外方面,美国6月ISM非制造业PMI从5月的50.3升至53.9,超过预期的51,美国6月ADP就业人数暴增49.7万人,较预期的22.8万人翻倍,强劲的劳动力市场数据和经济数据...
2023-07-07 00:00
【东海期货7月7日产业链日报】贵金属篇:小非农超预期,金价跳空低开
汇通财经APP讯——黄金:小非农超预期,金价跳空低开。白银:金价下行,银价弱势跟随。东海期货公司授权文本由“专注期货开户交易及专业行情分析资讯网站”:【一期货 www.1qh.cn】转发
2023-07-07 00:00
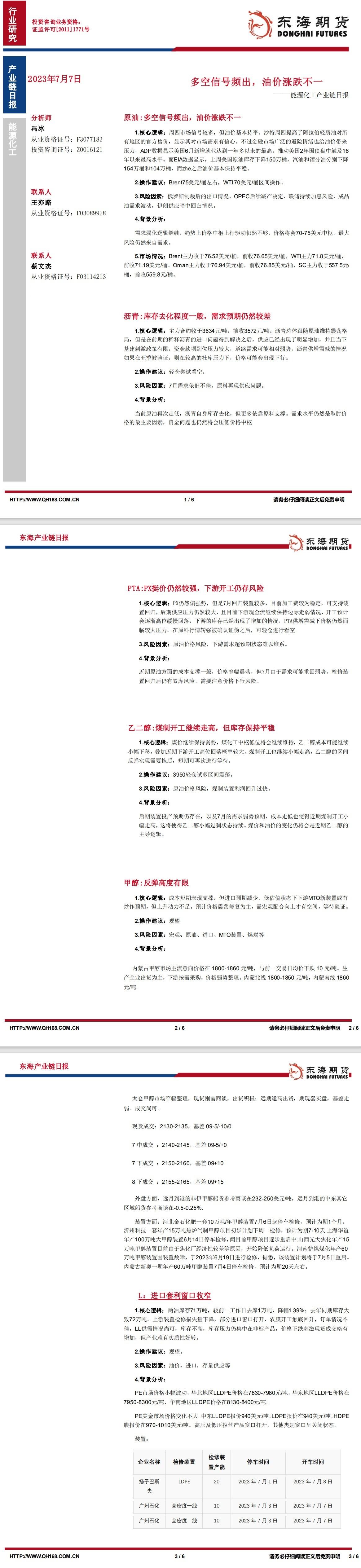
【东海期货7月7日产业链日报】能化篇:多空信号频出,油价涨跌不一
汇通财经APP讯——纸浆:近端弱势不改,反弹或难持续。橡胶:近月再度增仓,九一快速收窄。甲醇:反弹高度有限。乙二醇:煤制开工继续走高,但库存保持平稳。PTA:PX挺价仍然较强,下游开工仍存风险。沥青:...
2023-07-07 00:00
世界黄金协会年中展望:若经济恶化黄金需求将更强,但软着陆等因素或削弱吸引力
汇通财经APP讯——发达经济体央行的紧缩周期已接近尾声。目前市场普遍认为,2023年底美国经济将出现轻度衰退。但从历史上看,货币政策与经济表现之间通常存在滞后,因此仍有可能出现经济硬着陆,令投资者抱持...
2023-07-07 00:00
期货公司观点汇总一张图:7月7日农产品(棉花、豆粕、白糖、玉米、鸡蛋、生猪等)
汇通财经APP讯——期货公司观点汇总一张图:7月7日农产品(棉花、豆粕、白糖、玉米、鸡蛋、生猪等)
2023-07-07 00:00
期货公司观点汇总一张图:7月7日有色系(铜、锌、铝、镍、锡等)
汇通财经APP讯——期货公司观点汇总一张图:7月7日有色系(铜、锌、铝、镍、锡等)
2023-07-07 00:00
期货公司观点汇总一张图:7月7日黑色系(螺纹钢、焦煤、焦炭、铁矿石、动力煤等)
汇通财经APP讯——期货公司观点汇总一张图:7月7日黑色系(螺纹钢、焦煤、焦炭、铁矿石、动力煤等)
2023-07-07 00:00
美联储加息令投资者远离,投行下调今年余下时间金银均价预测!
汇通财经APP讯——美联储在货币政策上坚定的鹰派立场正在削弱黄金市场的势头,美国银行预计金价在今年剩余时间内将保持相对稳定。在最新的价格预测中,美国银行的大宗商品分析师全面下调了贵金属的年度均价目标。...
2023-07-07 00:00
7月7日汇市观潮:欧元、英镑和日元技术分析
汇通财经APP讯——货币:欧元/美元阻力位2:1.0970阻力位1:1.0936即期价格:1.0885支持位1:1.0840支持位2:1.0800周四(7月6日)经历三个交易日的下滑后,周四欧元兑美元...