嘉盛外汇 行情分析

嘉盛外汇 行情分析列表

2023-06-14 00:00
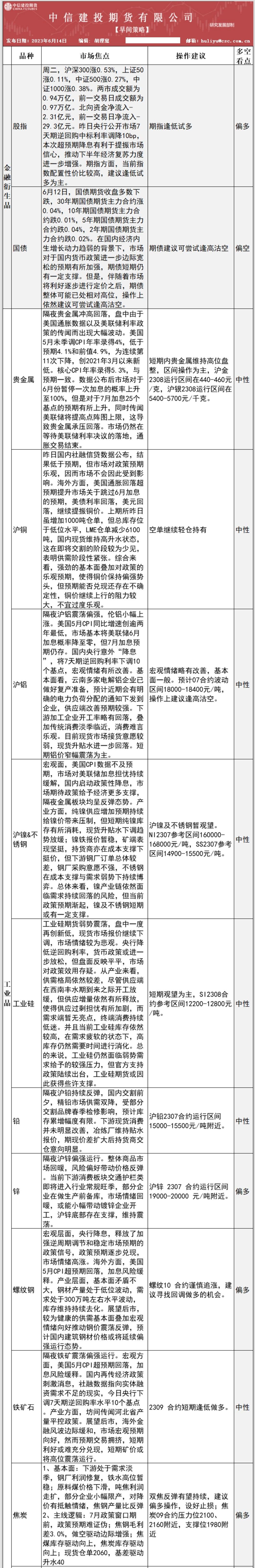
中信建投期货6月14日早间交易策略
汇通财经APP讯——央行开展公开市场7天期逆回购操作20亿元,中标利率1.9%,下调10个基点,距离上一次调整已时隔近10个月,释放了加强逆周期调节和稳定市场预期的政策信号,政策预期逐步兑现,市场情绪...
2023-06-14 00:00
长安期货6月14日原油早评:5月通胀降温OPEC上调需求预测,油价反弹后或维持震荡
汇通财经APP讯——昨日国际油价在日盘时间维持震荡走势,夜盘时间出现明显反弹,虽然价格仍未突破前期高点,但已经恢复了部分失地。建议宽幅震荡,阶段性短差为主,可谨慎偏多。长安期货公司授权文本由“专注期货...
2023-06-14 00:00
长安期货6月14日早间看盘
汇通财经APP讯——日内观点:定义震荡为波动在±1%内,多头为涨幅>1%,空头为跌幅>1%。长安期货公司授权文本由“专注期货开户交易及专业行情分析资讯网站”:【一期货 www.1qh.cn】转发
2023-06-14 00:00
外汇交易提醒:美联储暂停加息升温,美元跌至近三周低位,英国强劲就业数据利好英镑
汇通财经APP讯——北京时间6月14日亚市早盘,美元指数窄幅震荡,目前交投于103.32附近。美元指数周二一度跌至三周低点,最后收跌0.33%,报103.29,因数据显示,上月消费者物价录得两年多来最...
2023-06-14 00:00
三立期货6月14日早间内参——能化
汇通财经APP讯——三立期货早间内参显示,化工板块小幅收涨,处于20日均线下方,短期建议偏弱走势对待。2,原油大幅上涨,美国通胀数据超预期利好,美联储6月暂信加息几乎成为了板上钉钉的事情,宏观风险有所...
2023-06-14 00:00
原油交易提醒:沙特减产将大幅收紧油市,OPEC上调亚洲需求增长预测提振油价反弹近3%
汇通财经APP讯——6月14日(周三)亚市盘初,美原油交投于69.12美元/桶附近;油价周二攀升近3%,因市场聚焦美联储维持利率不变的预期,且OPEC数据显示沙特的减产将大幅收紧石油市场,OPEC上调...
2023-06-13 00:00
美元多头要失望了!美国5月通胀或继续回落,美联储本周料暂停加息
汇通财经APP讯——美国5月份的通胀数据将显示,过去两年一直困扰消费者的涨价正在放缓。但问题在于,这种减速是否足以让美联储官员相信,他们可以停止加息,让美国经济在一段时间内自行呼吸。美国5月通胀或继续...
2023-06-13 00:00
期货公司观点汇总一张图:6月13日农产品(棉花、豆粕、白糖、玉米、鸡蛋、生猪等)
汇通财经APP讯——期货公司观点汇总一张图:6月13日农产品(棉花、豆粕、白糖、玉米、鸡蛋、生猪等)
2023-06-13 00:00
期货公司观点汇总一张图:6月13日有色系(铜、锌、铝、镍、锡等)
汇通财经APP讯——期货公司观点汇总一张图:6月13日有色系(铜、锌、铝、镍、锡等)
2023-06-13 00:00
期货公司观点汇总一张图:6月13日黑色系(螺纹钢、焦煤、焦炭、铁矿石、动力煤等)
汇通财经APP讯——期货公司观点汇总一张图:6月13日黑色系(螺纹钢、焦煤、焦炭、铁矿石、动力煤等)
2023-06-13 00:00
【东海期货6月13日产业链日报】能化篇:高盛下调预测,情绪引领下跌
汇通财经APP讯——纸浆:主力再度减仓,浆价弱势反弹。橡胶: 沪胶万二难守,再现单日回落。乙二醇:成本支撑一般,短期继续震荡。沥青:回归供需后库存不见去化,短期价格难现趋势。原油:高盛下调预测,情绪引...
2023-06-13 00:00
美日处于“暴风雨前的平静”,美国5月通胀成关键!
汇通财经APP讯——FOREX.com和City Index全球研究主管Mathew Weller表示,美元兑日元正在一个对称的三角形格局内盘旋,但突破可能即将到来。这是全球市场典型的“暴风雨前的平静...
2023-06-13 00:00
【东海期货6月13日宏观金融日报】:美国通胀公布和美联储议息会议前,市场偏向谨慎
汇通财经APP讯——高盛将12月布伦特原油价格预期从95美元/桶下调至86美元/桶,将12月WTI原油价格预期从89美元/桶降至81美元/桶。这是高盛在过去6个月里第三次下调油价预期。东海期货公司授权...
2023-06-13 00:00
【东海期货6月13日产业链日报】贵金属篇:金价震荡,关注美国通胀数据
汇通财经APP讯——白银:关注本周美国通胀数据及美联储利率决议。黄金:金价震荡,关注美国通胀数据。东海期货公司授权文本由“专注期货开户交易及专业行情分析资讯网站”:【一期货 www.1qh.cn】转发
2023-06-13 00:00
黄金交易提醒:备战美国CPI数据,市场预期暗示金价或“一飞冲天”?关注55日均线阻力
汇通财经APP讯——周二(6月13日)亚洲时段,现货黄金窄幅震荡,目前交投于1957.60美元/盎司附近,临近美国CPI数据和美联储决议,市场观望情绪较浓。纽约联储调查显示美国一年通胀预期降至两年来最...