嘉盛外汇 行情分析

嘉盛外汇 行情分析列表

2023-06-09 00:00
长安期货6月9日原油日报:美伊协议引油价暴跌,白宫证伪油价或小幅反弹
汇通财经APP讯——昨日国际油价整体大幅下跌,跌幅曾一度扩大至4%以上,但盘尾时间有所收窄,其中美油昨日 最终下跌2.08%,盘尾反弹至报收价70.95美元/桶,布油下跌1.67%至报收价75.52美...
2023-06-09 00:00
投行称美加倾向下行!若美联储暂停加息,汇价恐跌向1.3000-1.3220区间
汇通财经APP讯——多伦多道明银行认为,加元阻力最小的路径是走高。在加拿大央行本周意外决定进一步加息25个基点之后,多伦多道明银行证券部门修改了对加拿大固定收益和汇率的立场。加拿大本周的行动结束了加息...
2023-06-09 00:00
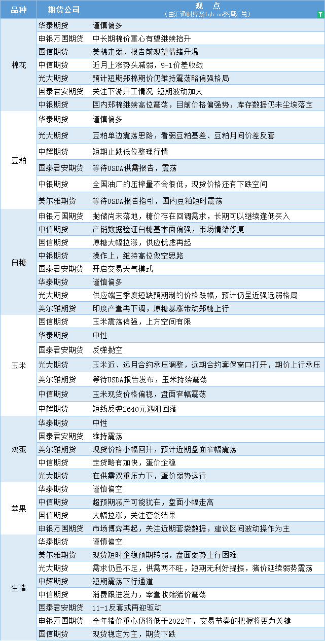
期货公司观点汇总一张图:6月9日农产品(棉花、豆粕、白糖、玉米、鸡蛋、生猪等)
汇通财经APP讯——期货公司观点汇总一张图:6月9日农产品(棉花、豆粕、白糖、玉米、鸡蛋、生猪等)
2023-06-09 00:00
期货公司观点汇总一张图:6月9日有色系(铜、锌、铝、镍、锡等)
汇通财经APP讯——期货公司观点汇总一张图:6月9日有色系(铜、锌、铝、镍、锡等)
2023-06-09 00:00
期货公司观点汇总一张图:6月9日黑色系(螺纹钢、焦煤、焦炭、铁矿石、动力煤等)
汇通财经APP讯——期货公司观点汇总一张图:6月9日黑色系(螺纹钢、焦煤、焦炭、铁矿石、动力煤等)
2023-06-09 00:00
6月12日-6月16日当周重点数据和大事件前瞻
汇通财经APP讯——6月12日-6月16日当周,投资者需要关注的重点数据包括欧元区6月ZEW经济景气指数,美国5月CPI,美国截至6月9日当周API和EIA原油库存变动,美国5月PPI,美国截至6月1...
2023-06-09 00:00
6月9日汇市观潮:欧元、英镑和澳元技术分析
汇通财经APP讯——货币:欧元/美元阻力位2:1.0860阻力位1:1.0815即期价格:1.0783支持位1:1.0735支持位2:1.0680周四(6月8日)欧元兑美元尾盘上涨0.75%,报1.0...
2023-06-09 00:00
黄金市场分析:下次美联储决议前,金价料延续区间震荡
汇通财经APP讯——周四(6月8日),黄金价格收高,收复了前一日的大部分失地。前一日,金价跌至一周多来的最低水平。周四美市尾盘,现货黄金收报1965.25美元/盎司,上升25.53美元或1.32%,日...
2023-06-09 00:00
黄金交易提醒:初请数据“扭转乾坤”,美元录得近三个月最差表现,金价图谋1980关口
汇通财经APP讯——周五(6月9日)亚洲时段,现货黄金窄幅震荡,目前交投于1964.17美元/盎司附近,守住了隔夜大部分涨幅。周四金价大涨1.32%,扭转了周三的全部跌幅,盘中一度触及1970关口,收...
2023-06-09 00:00
中辉期货钢材早盘关注:价格震荡偏强运行
汇通财经APP讯——6月9日,中辉期货钢材早盘关注:价格震荡偏强运行。中辉期货公司授权文本由“专注期货开户交易及专业行情分析资讯网站”:【一期货 www.1qh.cn】转发
2023-06-09 00:00
三立期货6月9日早间内参——宏观
汇通财经APP讯——三立期货早间内参显示, 美国公布初请失业金人数,达近两年最高,一方面美国劳动力市场有降温迹象、衰退预期有所增加;另一方面或降低美联储6月加息预期,美元指数应声下跌。随着美元指数下跌...
2023-06-09 00:00
三立期货6月9日早间内参——能化
汇通财经APP讯——三立期货早间内参显示,原油夜盘波动巨大,呈现V形反转,伊朗和美国谈判成功的协议并未被证实,短期震荡走势对待。甲醇夜盘小幅波动,MACD红柱量能明显不足,KDJ指标钝化,短期区间内窄...
2023-06-09 00:00
外汇交易提醒:初请数据后美元跌创近两周新低,欧银加息预期提振欧元上涨
汇通财经APP讯——北京时间6月9日亚市早盘,美元指数微涨,目前交投于103.33附近。美元周四下跌,一度跌至103.29,为5月23日以来最低,最后收跌0.77%,收报103.32。此前数据显示,美...
2023-06-09 00:00
原油交易提醒:美伊就石油出口问题达成临时协议?燃料需求担忧增加拖累油价
汇通财经APP讯——6月9日(周五)亚市盘初,美原油交投于70.72美元/桶附近,油价周四回落超2%,此前有报道称伊朗与美国就核浓缩和石油出口问题接近达成临时协议,但收盘时油价从稍早的跌势中有所反弹,...
2023-06-09 00:00
6月9日重点数据和大事件前瞻
汇通财经APP讯——6月9日,投资者需要关注的重点数据:中国5月PPI年率,中国5月CPI年率,加拿大5月失业率,加拿大5月就业人数变动。需要关注的大事件包括俄罗斯央行公布利率决议,欧洲央行管委兼西班...