嘉盛外汇 行情分析

嘉盛外汇 行情分析列表

2023-06-13 00:00
6月13日汇市观潮:欧元、英镑和澳元技术分析
汇通财经APP讯——货币:欧元/美元阻力位2:1.0860阻力位1:1.0815即期价格:1.0766支持位1:1.0720支持位2:1.0680周一(6月12日)欧元兑美元持平于1.0753。投资者...
2023-06-13 00:00
黄金市场分析:须升破1985美元颈线位,才能确认开启全新的涨势
汇通财经APP讯——周一(6月12日),在美国通胀数据(CPI)和美联储利率决议公布前,投资者持谨慎心态,因此黄金走势延续了近期的窄幅震荡的谨慎走势,整个交易日里高低波幅仅18个美元,收盘于近期震荡区...
2023-06-13 00:00
中信建投期货6月13日贵金属报告:市场静待通胀数据 贵金属窄幅波动
汇通财经APP讯——市场目前较为关注本周四美联储最终的货币政策,尤其是点阵图所暗示的远期利率政策预期,并且即使6月份停止加息一次,但美联储在口吻上仍将保持较为鹰派的说辞,因此,贵金属短期内仍然具有一定...
2023-06-13 00:00
三立期货6月13日早间内参——能化
汇通财经APP讯——三立期货早间内参显示,原油低开低走,沙特自愿减产100万桶/日并未稳定油价,宏观风险依旧是制约油价上涨的主要逻辑,原油需求侧的数据至关重要。甲醇夜盘小幅波动,MACD红柱量能明显不...
2023-06-13 00:00
三立期货6月13日早间内参——宏观
汇通财经APP讯——三立期货早间内参显示,今日美国CPI数据发布,若CPI保持韧性回升或增加美联储6月加息概率,支撑美元指数,反之,美元指数或有下行压力。 在美国重要数据及美联储议息会议前,多空双方就...
2023-06-13 00:00
外汇交易提醒:欧银本周或偏鸽,欧元恐承压下滑,关注美国通胀数据
汇通财经APP讯——北京时间6月13日亚市早盘,美元指数微跌,目前交投于103.58附近。美元指数上周下跌近0.5%,创4月中以来最大单周跌幅。美元指数周一攀升,但交投陷于窄幅区间,投资者在本周将作出...
2023-06-13 00:00
原油交易提醒:美联储会议前紧张情绪引导市场,供应增加和需求担忧令油价重挫超4%
汇通财经APP讯——6月13日(周二)亚市盘初,美原油交投于67.40美元/桶附近;油价周一下挫超4%,此前分析师强调了全球供应增加和对需求增长的担忧,市场等待本周稍后公布的关键通胀数据和美联储的利率...
2023-06-13 00:00
6月13日重点数据和大事件前瞻
汇通财经APP讯——6月13日,投资者需要关注的重点数据:英国4月失业率-按ILO标准,德国5月CPI年率终值,欧元区6月ZEW经济景气指数,德国6月ZEW经济景气指数,美国5月CPI年率未季调和美国...
2023-06-13 00:00
6月13日财经早餐:金价受美元走强拖累下滑,市场静待美联储决议
汇通财经APP讯——北京时间周二(6月13日),美元周一攀升,但交投陷于窄幅区间,投资者在本周将作出的几个关键政策决定前保持谨慎,预计美联储将自2022年1月以来首次宣布保持利率不变,金价下跌;油价下...
2023-06-12 00:00
期金在1950关口附近形成坚实底部,等待美联储利率决定
汇通财经APP讯——由于美联储的加息预期因宏观经济数据好坏不一而起伏不定,多数分析师呼吁6月暂停加息,但不排除今夏进一步加息的可能性。这对黄金意味着什么。在8月Comex期货在每盎司1950美元找到坚...
2023-06-12 00:00
中信建投期货6月12日贵金属报告:静待利率决议 贵金属高位盘整
汇通财经APP讯——隔夜贵金属冲高回落,市场静待美联储利率决议落地。此前因就业市场出现降温信号而回落的美债收益率,上周五也出现小幅回升。全球商品市场偏强运行,但是原油市场持续回落,在加上海外权益类资产...
2023-06-12 00:00
【东海期货6月12日产业链日报】贵金属篇:市场静待利率决议,金银震荡
汇通财经APP讯——白银:经济增长预期偏差工业需求或偏弱,金银比价逢低多。黄金:美国利率重心长期或下移,黄金逢低多配。东海期货公司授权文本由“专注期货开户交易及专业行情分析资讯网站”:【一期货 www...
2023-06-12 00:00
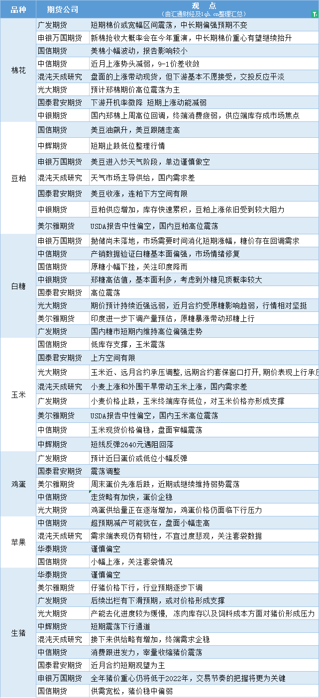
期货公司观点汇总一张图:6月12日农产品(棉花、豆粕、白糖、玉米、鸡蛋、生猪等)
汇通财经APP讯——期货公司观点汇总一张图:6月12日农产品(棉花、豆粕、白糖、玉米、鸡蛋、生猪等)
2023-06-12 00:00
期货公司观点汇总一张图:6月12日有色系(铜、锌、铝、镍、锡等)
汇通财经APP讯——期货公司观点汇总一张图:6月12日有色系(铜、锌、铝、镍、锡等)
2023-06-12 00:00
期货公司观点汇总一张图:6月12日黑色系(螺纹钢、焦煤、焦炭、铁矿石、动力煤等)
汇通财经APP讯——期货公司观点汇总一张图:6月12日黑色系(螺纹钢、焦煤、焦炭、铁矿石、动力煤等)